HOME   LIST
‹–   –›

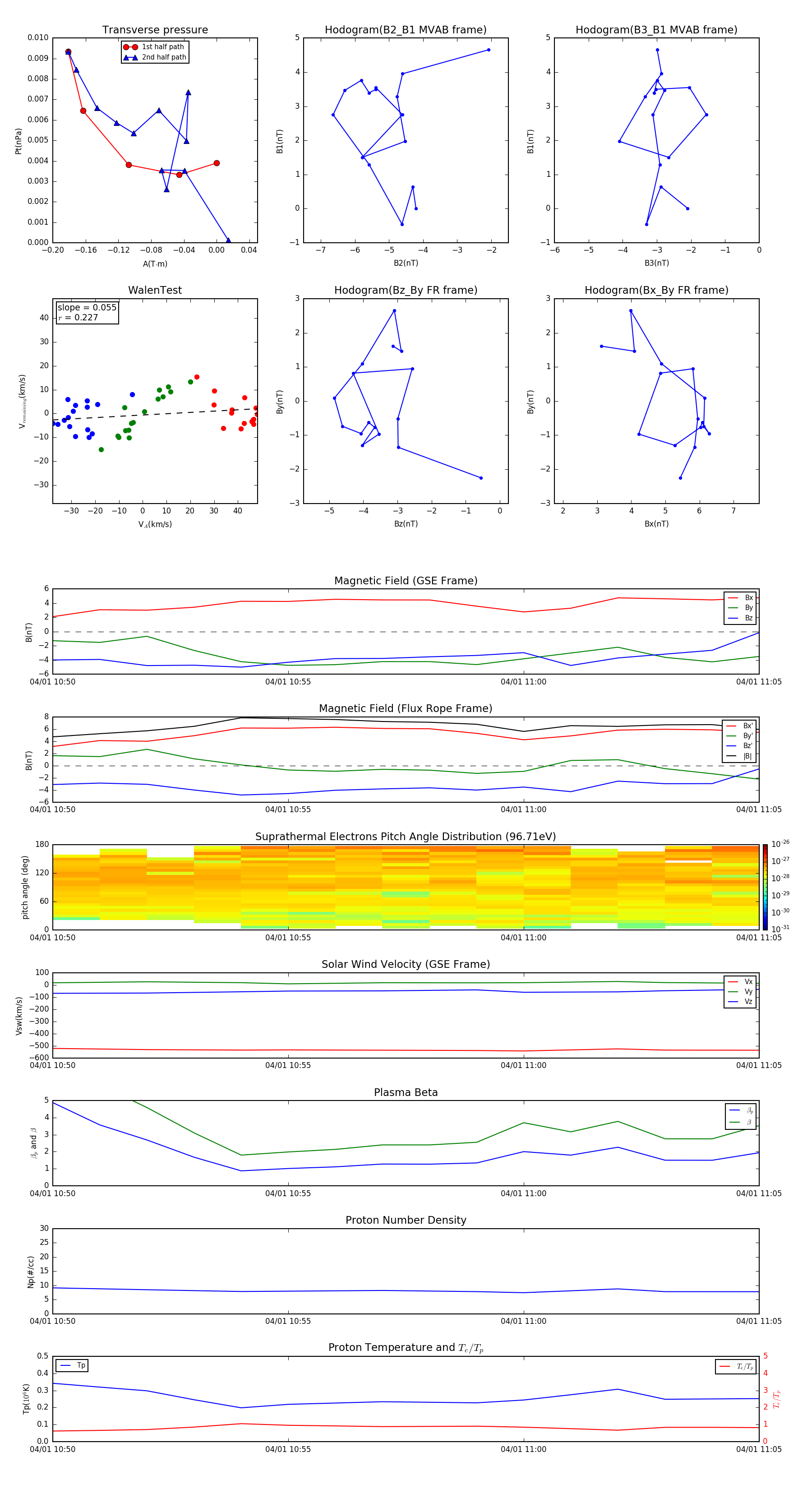
Flux Rope in 2007

Flux Rope Event 2007-04-01 10:50 ~ 2007-04-01 11:05 (16 minutes)


plot