HOME   LIST
‹–   –›

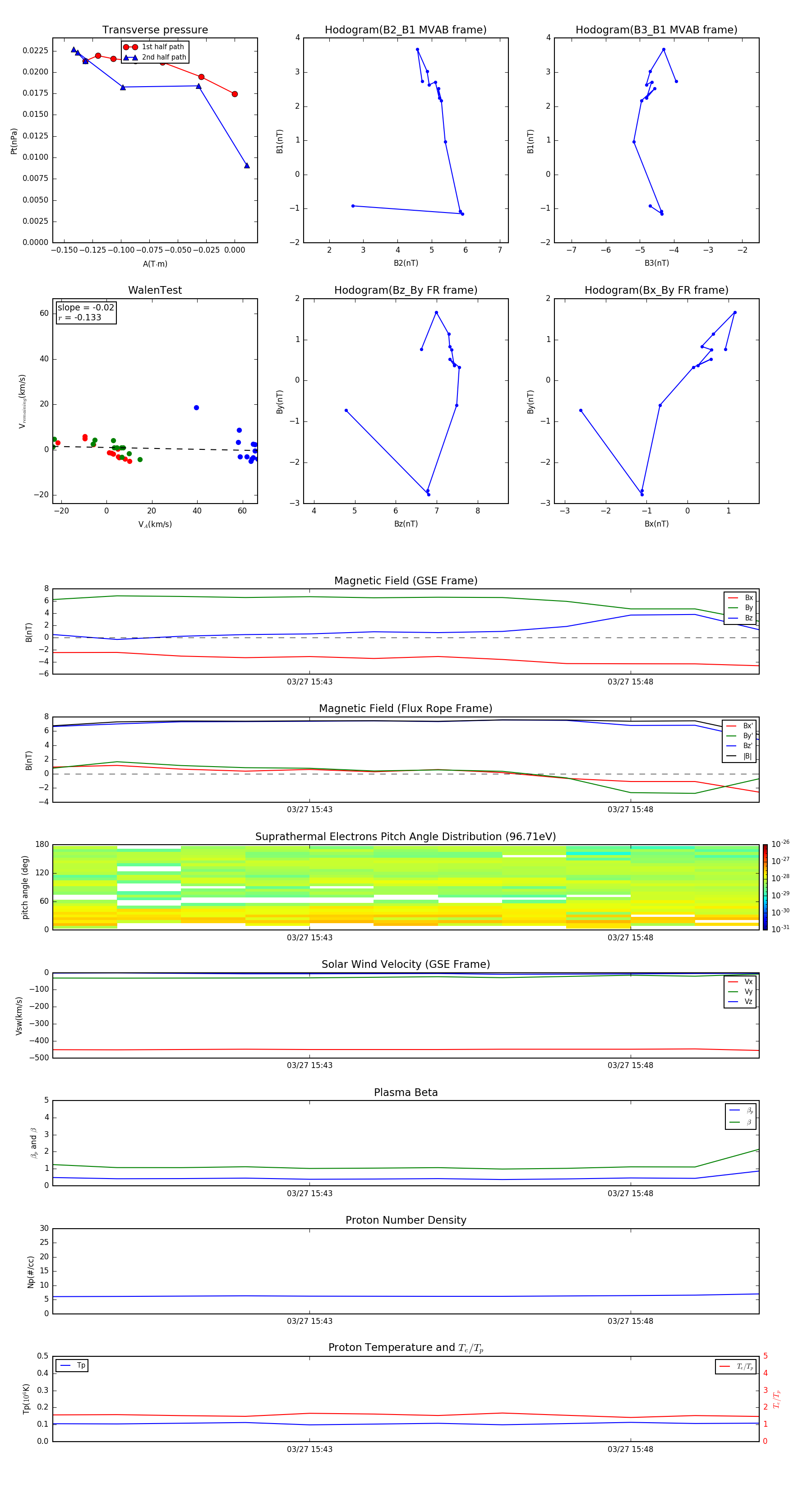
Flux Rope in 2007

Flux Rope Event 2007-03-27 15:39 ~ 2007-03-27 15:50 (12 minutes)


plot