HOME   LIST
‹–   –›

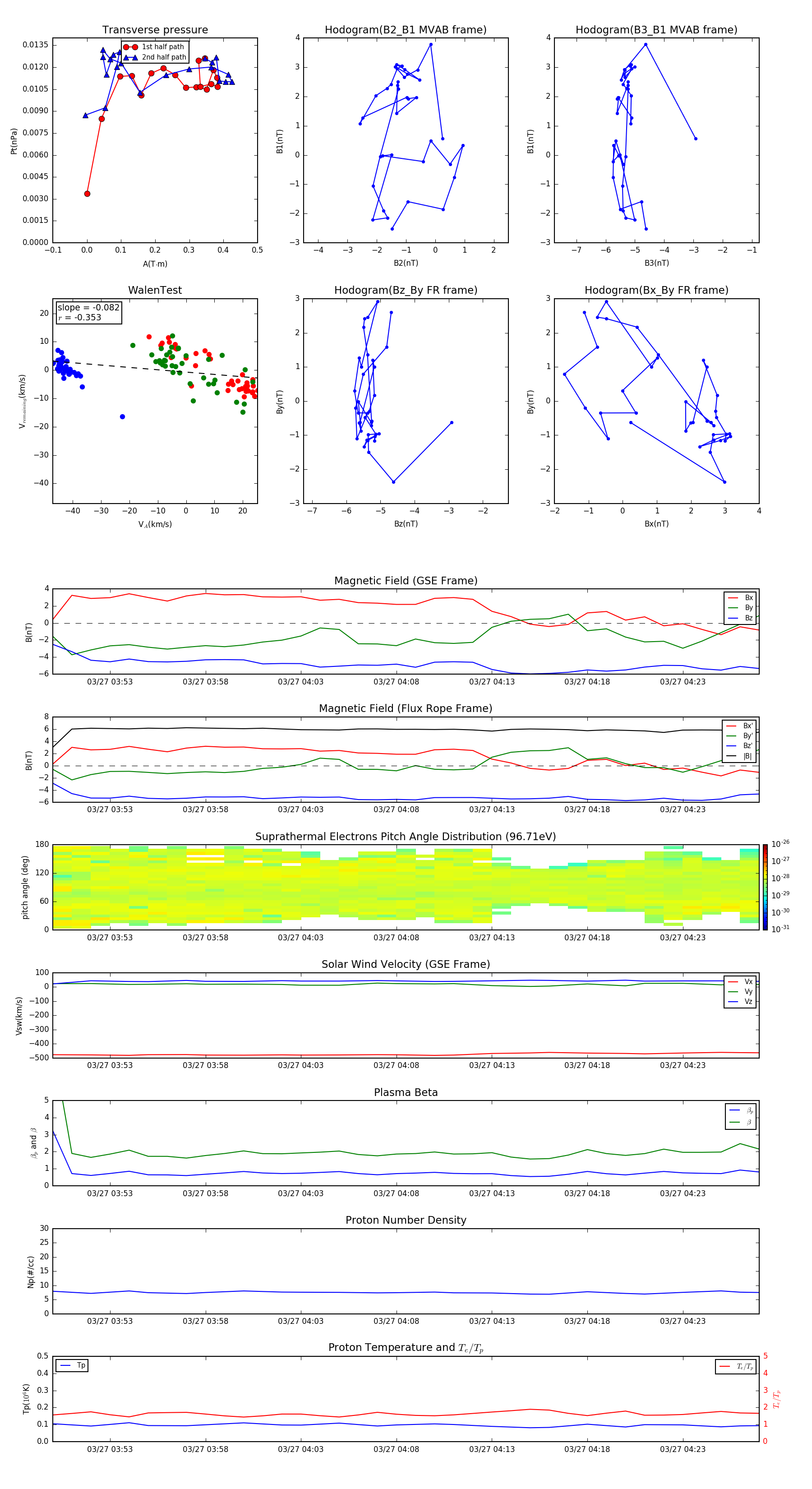
Flux Rope in 2007

Flux Rope Event 2007-03-27 03:50 ~ 2007-03-27 04:27 (38 minutes)


plot