HOME   LIST
‹–   –›

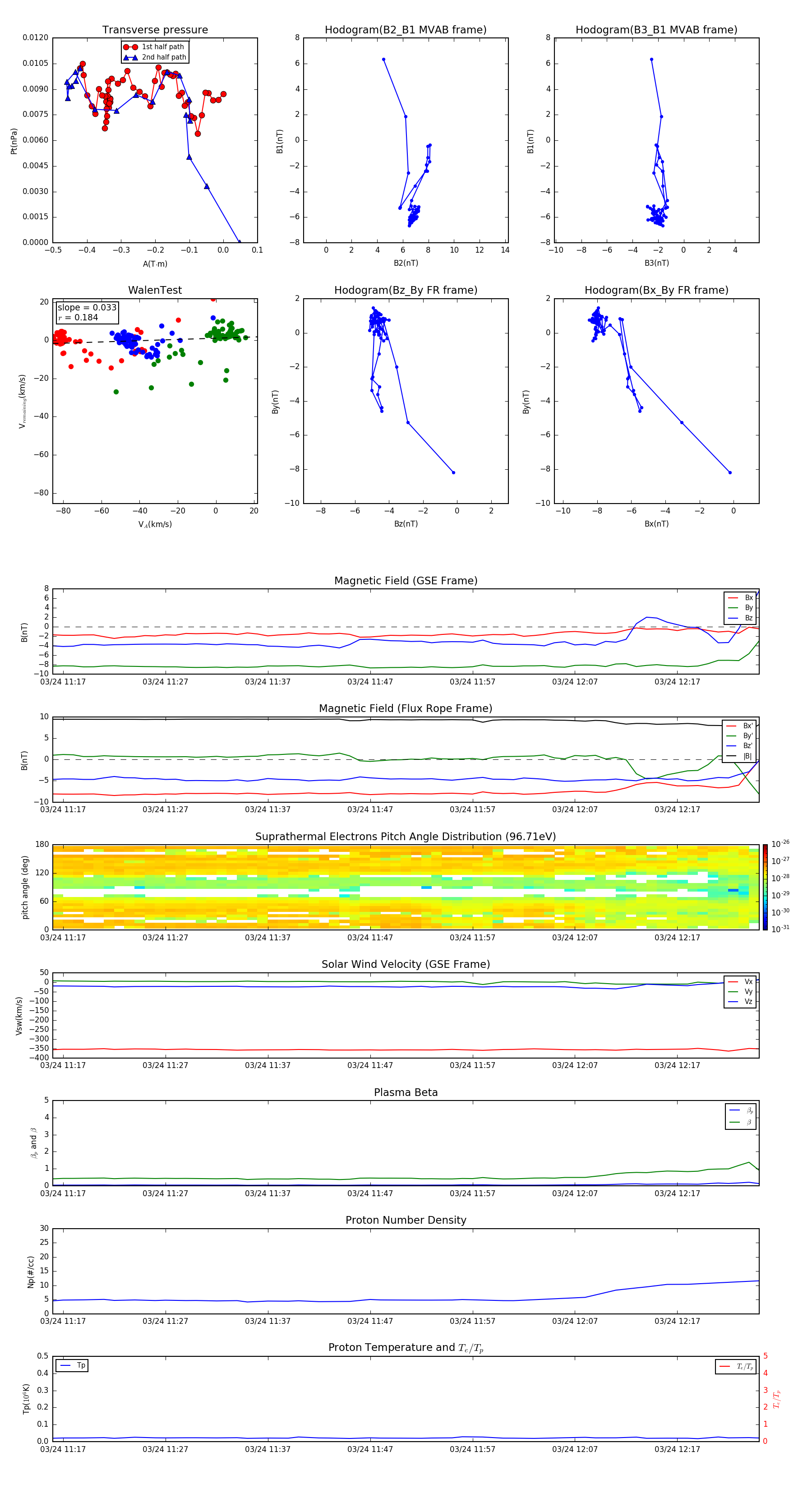
Flux Rope in 2007

Flux Rope Event 2007-03-24 11:16 ~ 2007-03-24 12:25 (70 minutes)


plot