HOME   LIST
‹–   –›

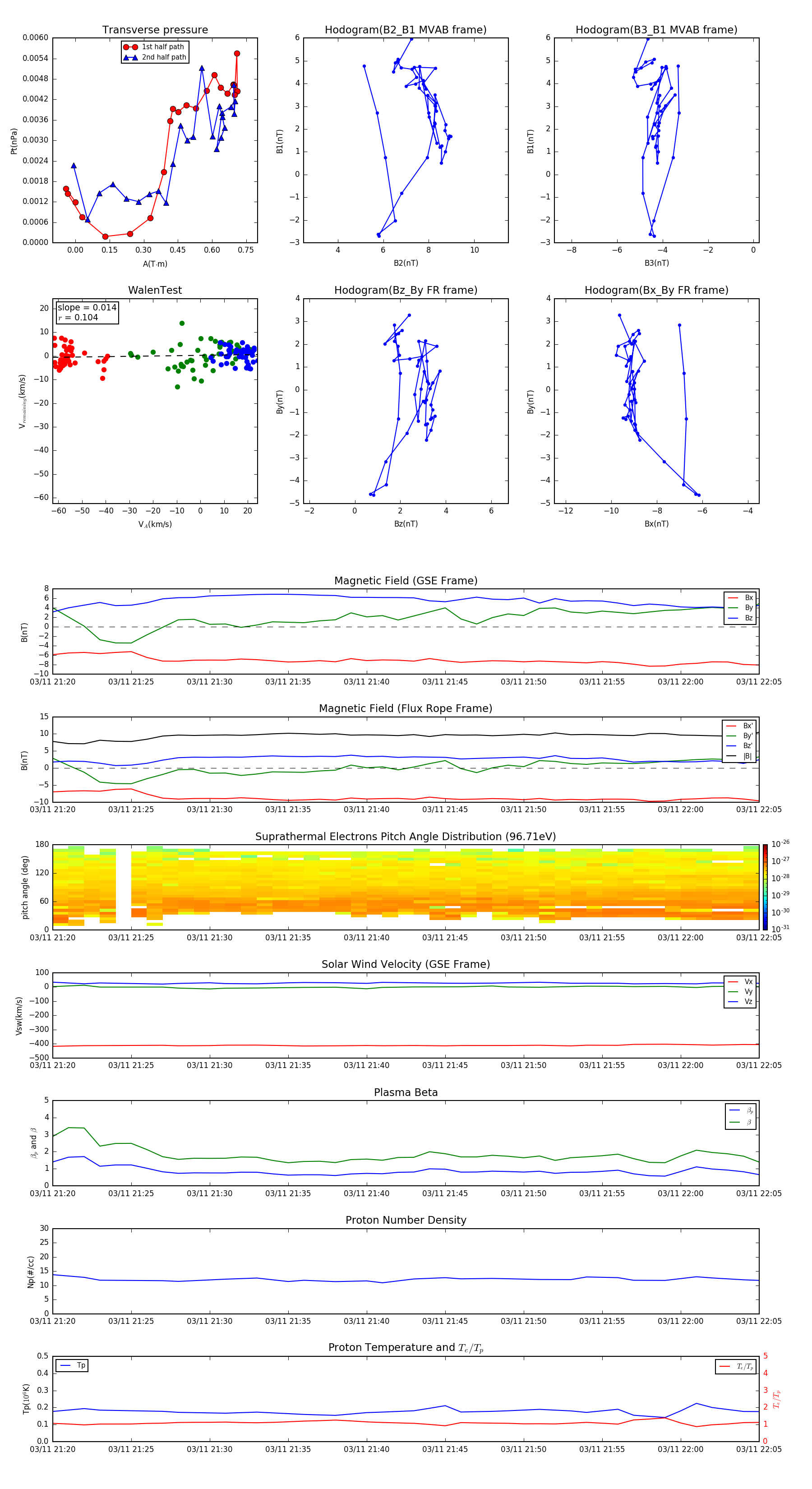
Flux Rope in 2007

Flux Rope Event 2007-03-11 21:20 ~ 2007-03-11 22:05 (46 minutes)


plot