HOME   LIST
‹–   –›

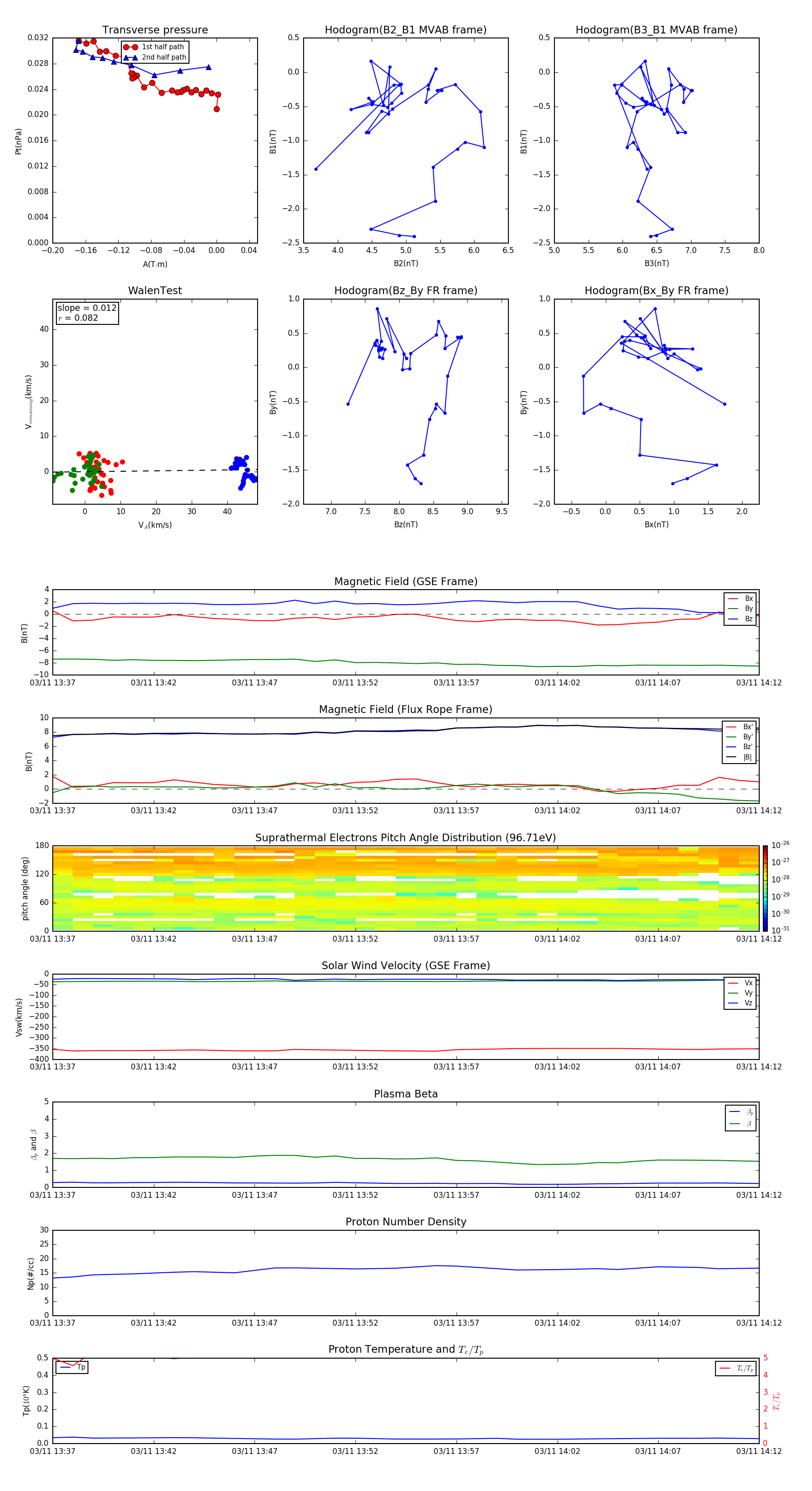
Flux Rope in 2007

Flux Rope Event 2007-03-11 13:37 ~ 2007-03-11 14:12 (36 minutes)


plot