HOME   LIST
‹–   –›

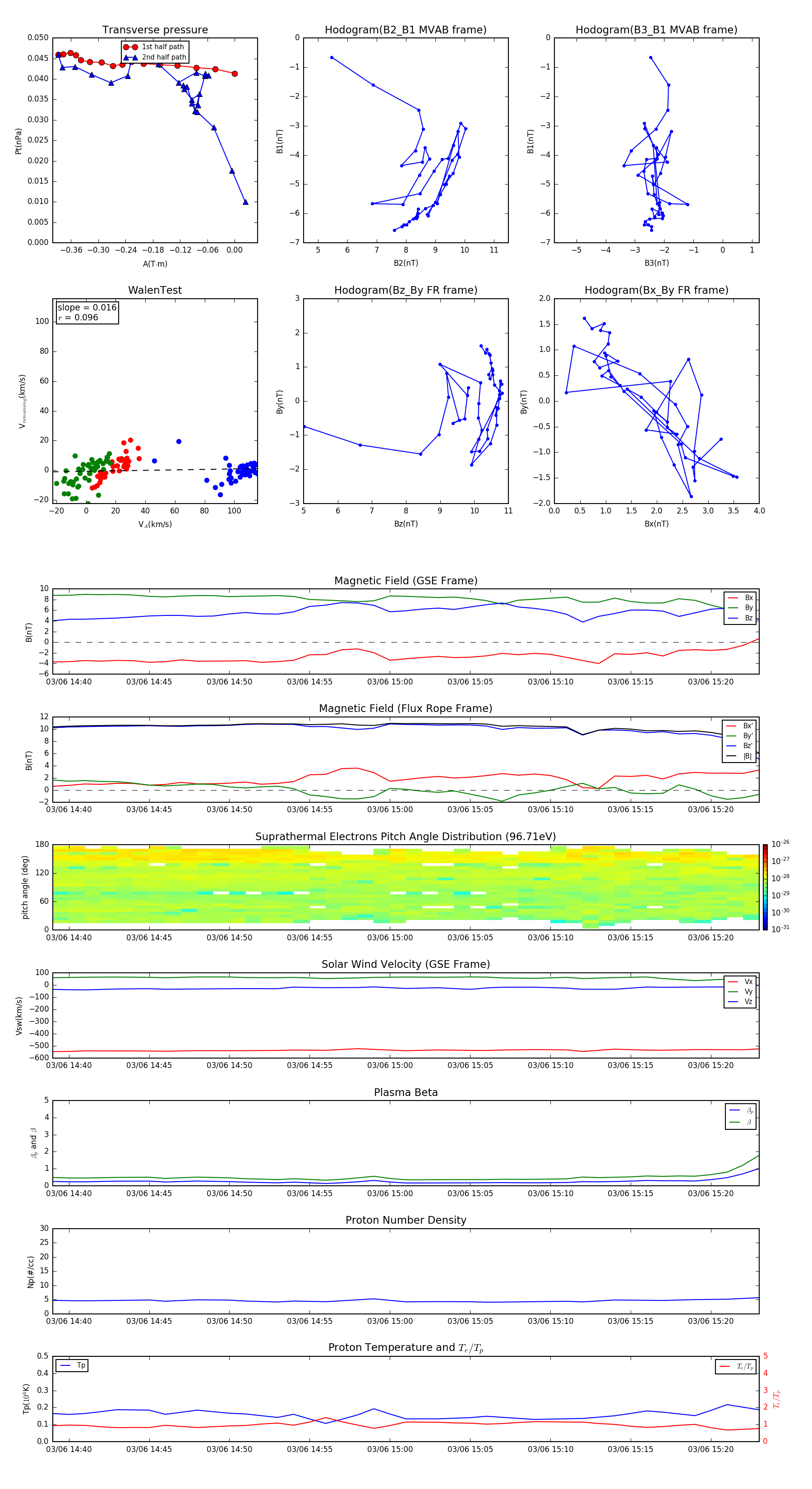
Flux Rope in 2007

Flux Rope Event 2007-03-06 14:39 ~ 2007-03-06 15:23 (45 minutes)


plot