HOME   LIST
‹–   –›

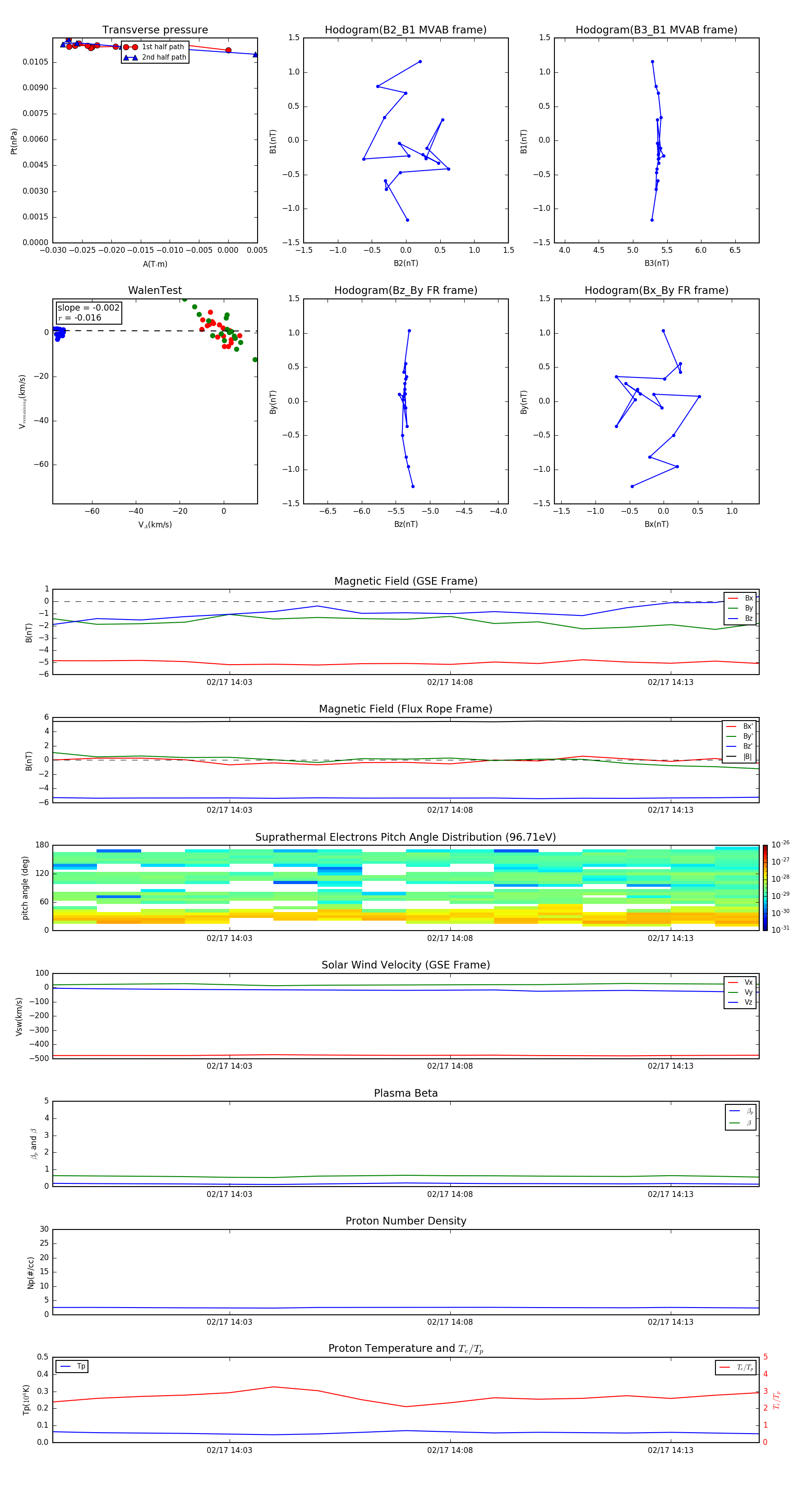
Flux Rope in 2007

Flux Rope Event 2007-02-17 13:59 ~ 2007-02-17 14:15 (17 minutes)


plot