HOME   LIST
‹–   –›

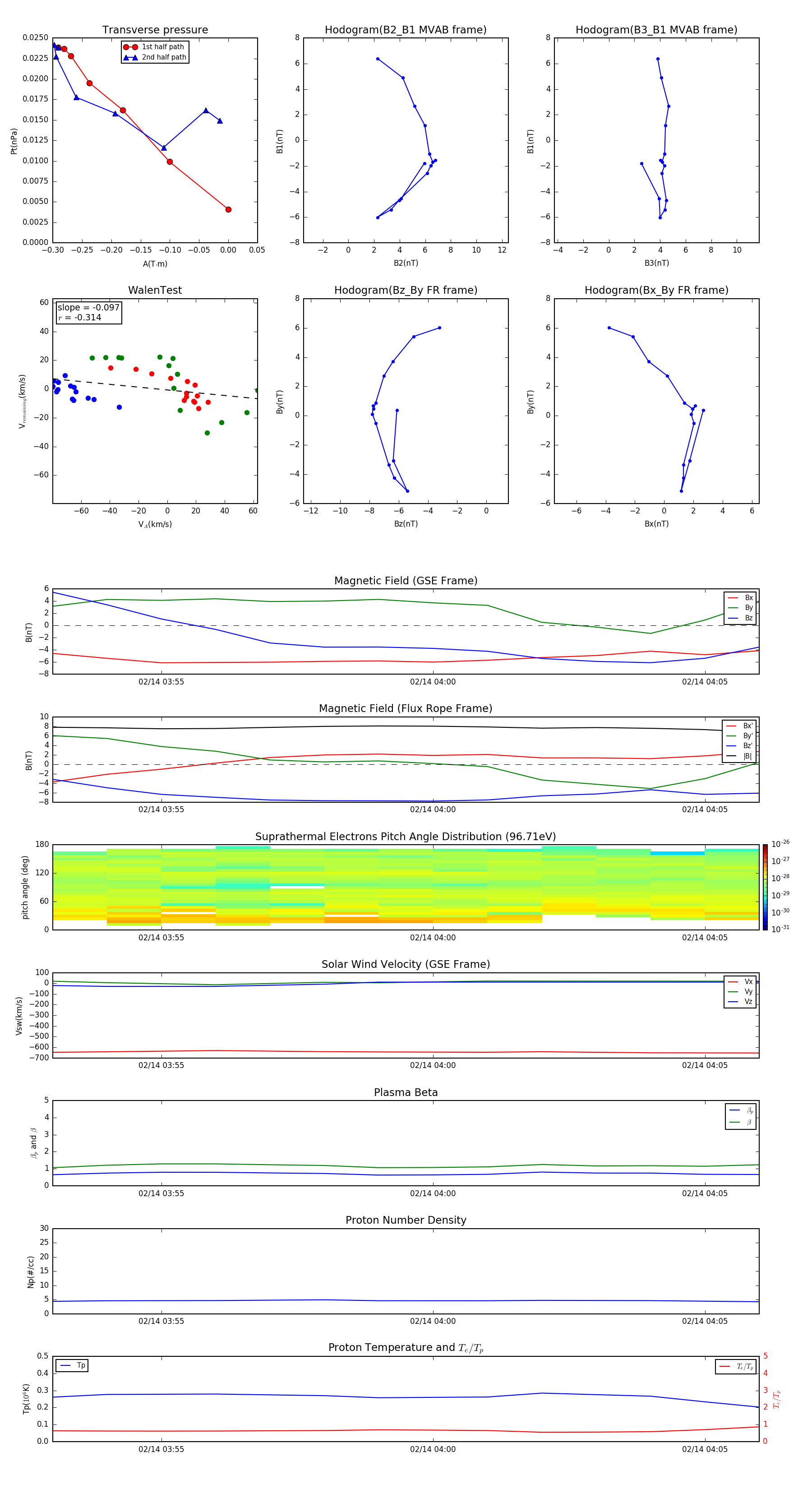
Flux Rope in 2007

Flux Rope Event 2007-02-14 03:53 ~ 2007-02-14 04:06 (14 minutes)


plot