HOME   LIST
‹–   –›

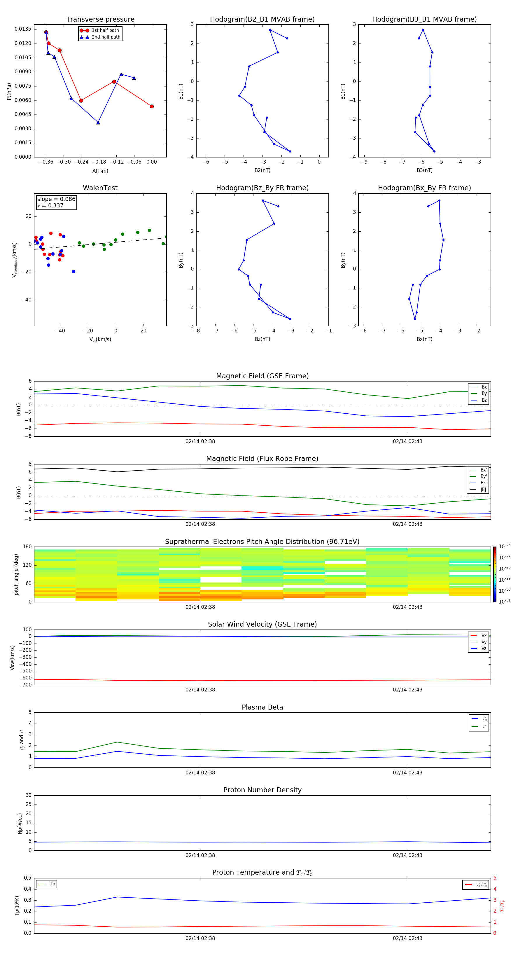
Flux Rope in 2007

Flux Rope Event 2007-02-14 02:34 ~ 2007-02-14 02:45 (12 minutes)


plot