HOME   LIST
‹–   –›

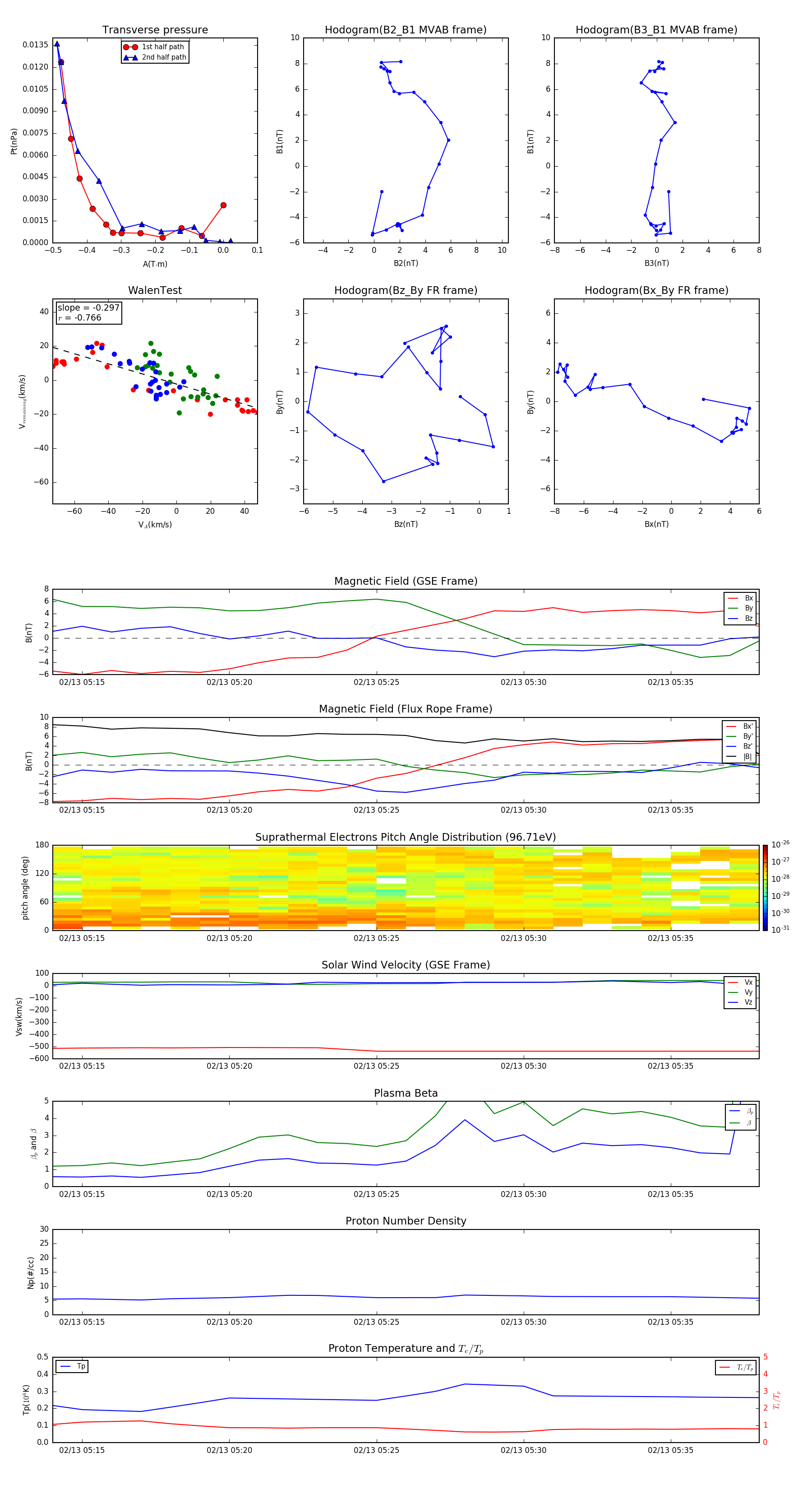
Flux Rope in 2007

Flux Rope Event 2007-02-13 05:14 ~ 2007-02-13 05:38 (25 minutes)


plot