HOME   LIST
‹–   –›

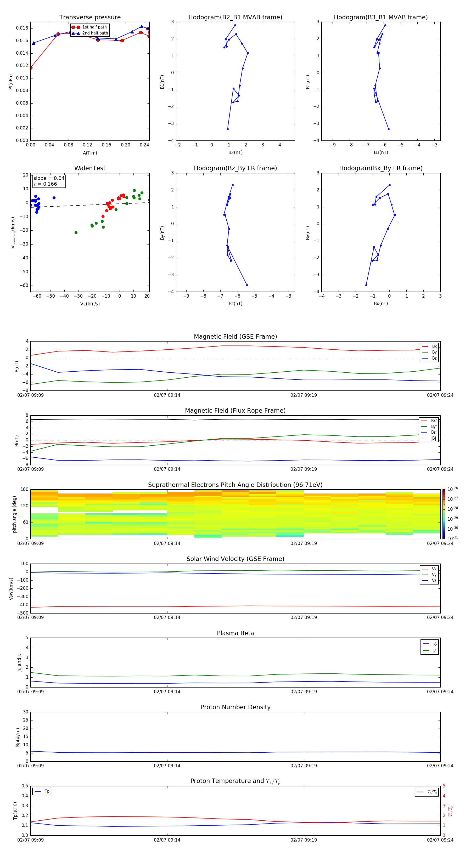
Flux Rope in 2007

Flux Rope Event 2007-02-07 09:09 ~ 2007-02-07 09:24 (16 minutes)


plot