HOME   LIST
‹–   –›

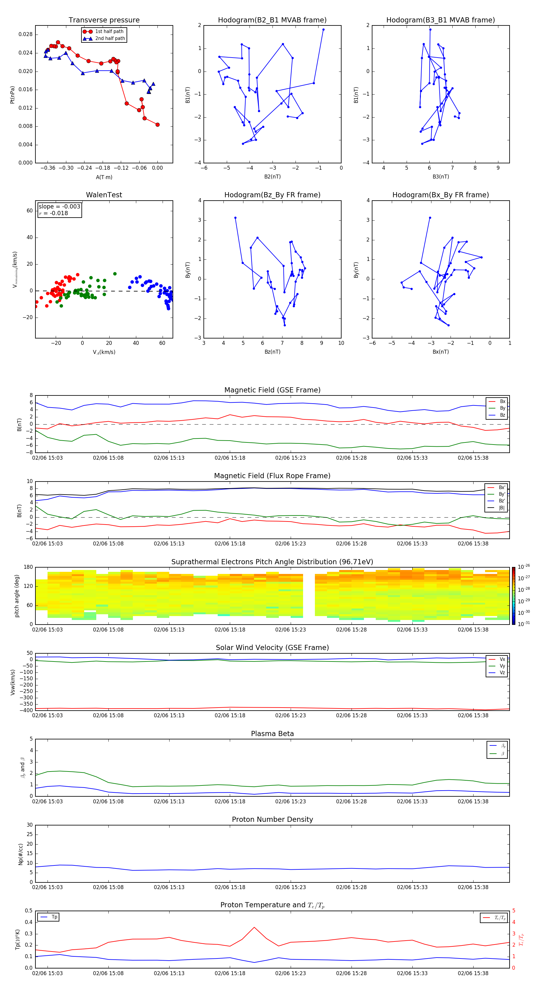
Flux Rope in 2007

Flux Rope Event 2007-02-06 15:02 ~ 2007-02-06 15:41 (40 minutes)


plot