HOME   LIST
‹–   –›

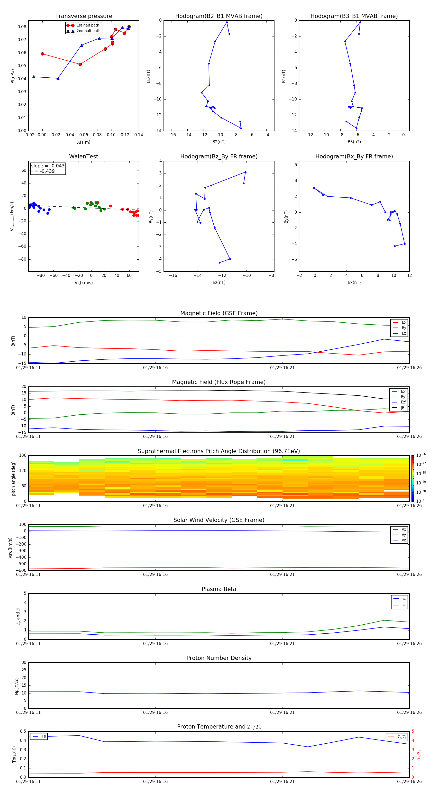
Flux Rope in 2007

Flux Rope Event 2007-01-29 16:11 ~ 2007-01-29 16:26 (16 minutes)


plot