HOME   LIST
‹–   –›

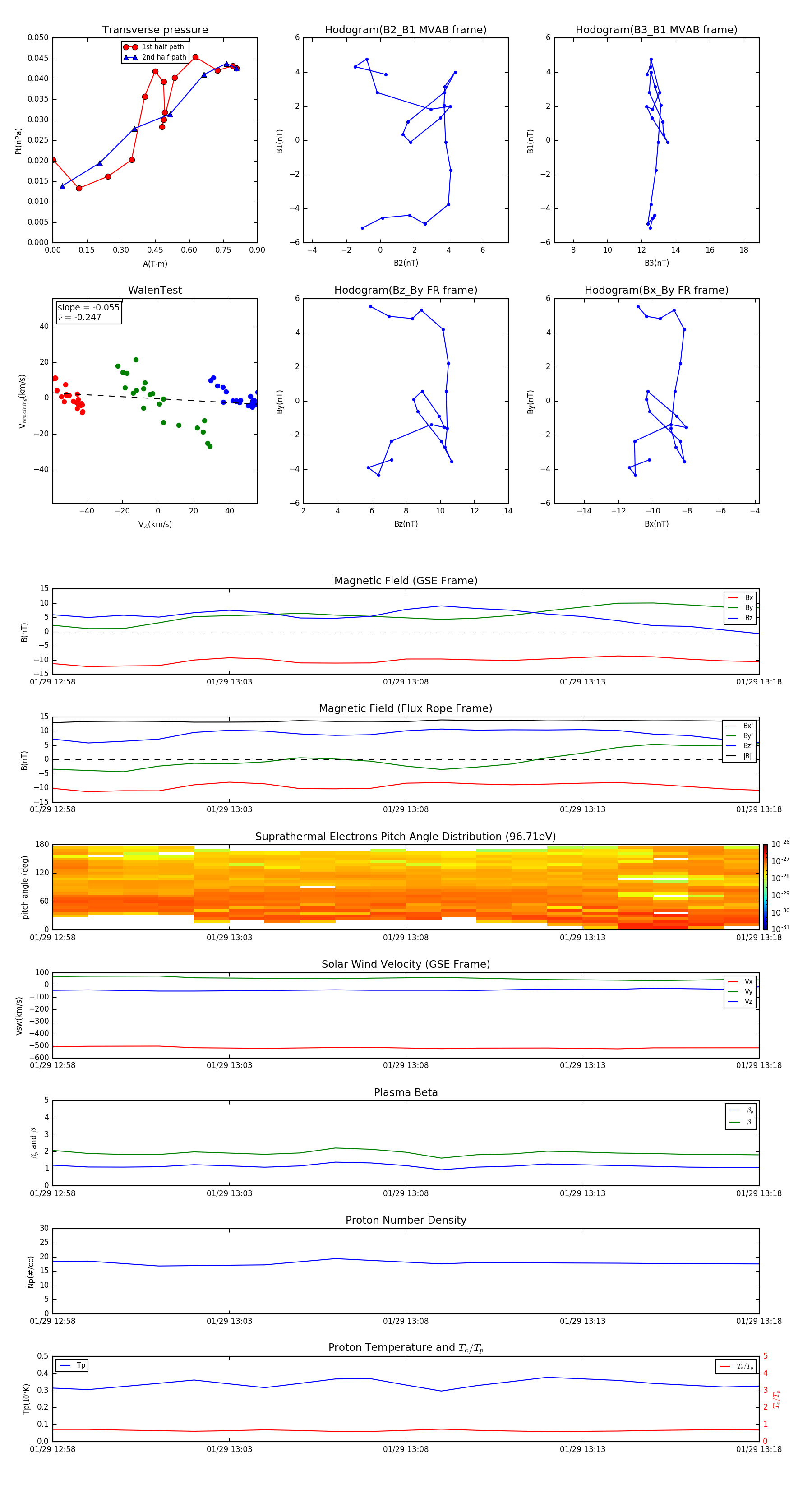
Flux Rope in 2007

Flux Rope Event 2007-01-29 12:58 ~ 2007-01-29 13:18 (21 minutes)


plot