HOME   LIST
‹–   –›

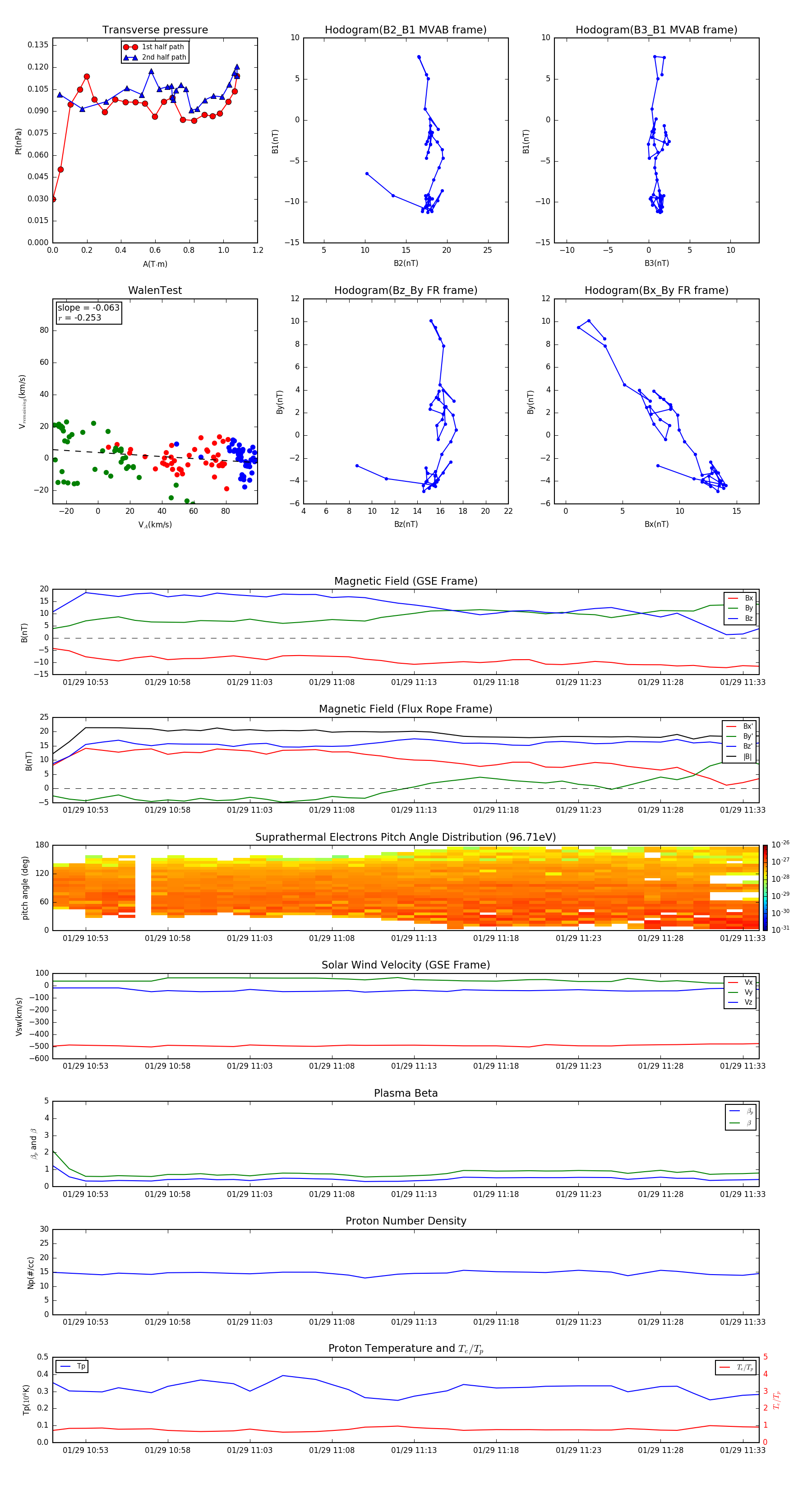
Flux Rope in 2007

Flux Rope Event 2007-01-29 10:51 ~ 2007-01-29 11:34 (44 minutes)


plot