HOME   LIST
‹–   –›

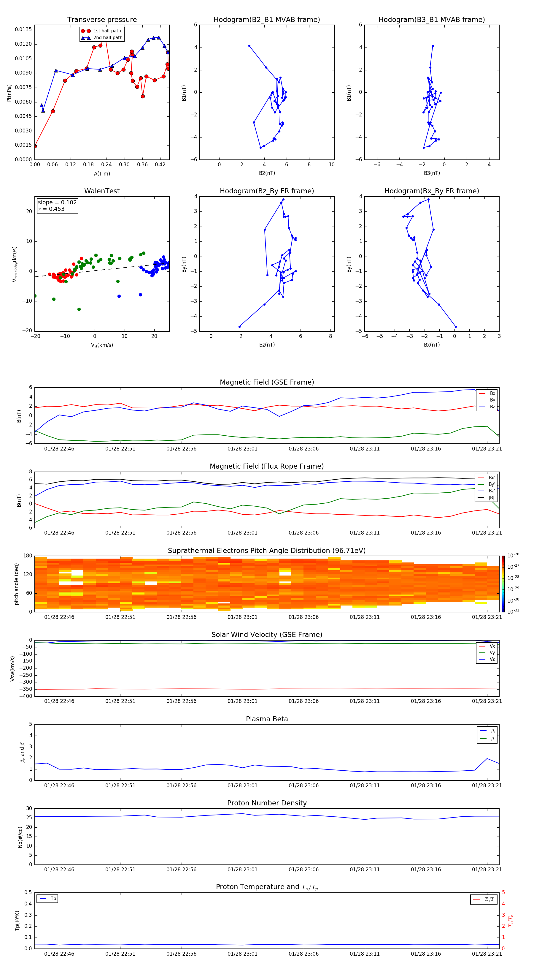
Flux Rope in 2007

Flux Rope Event 2007-01-28 22:44 ~ 2007-01-28 23:22 (39 minutes)


plot