HOME   LIST
‹–   –›

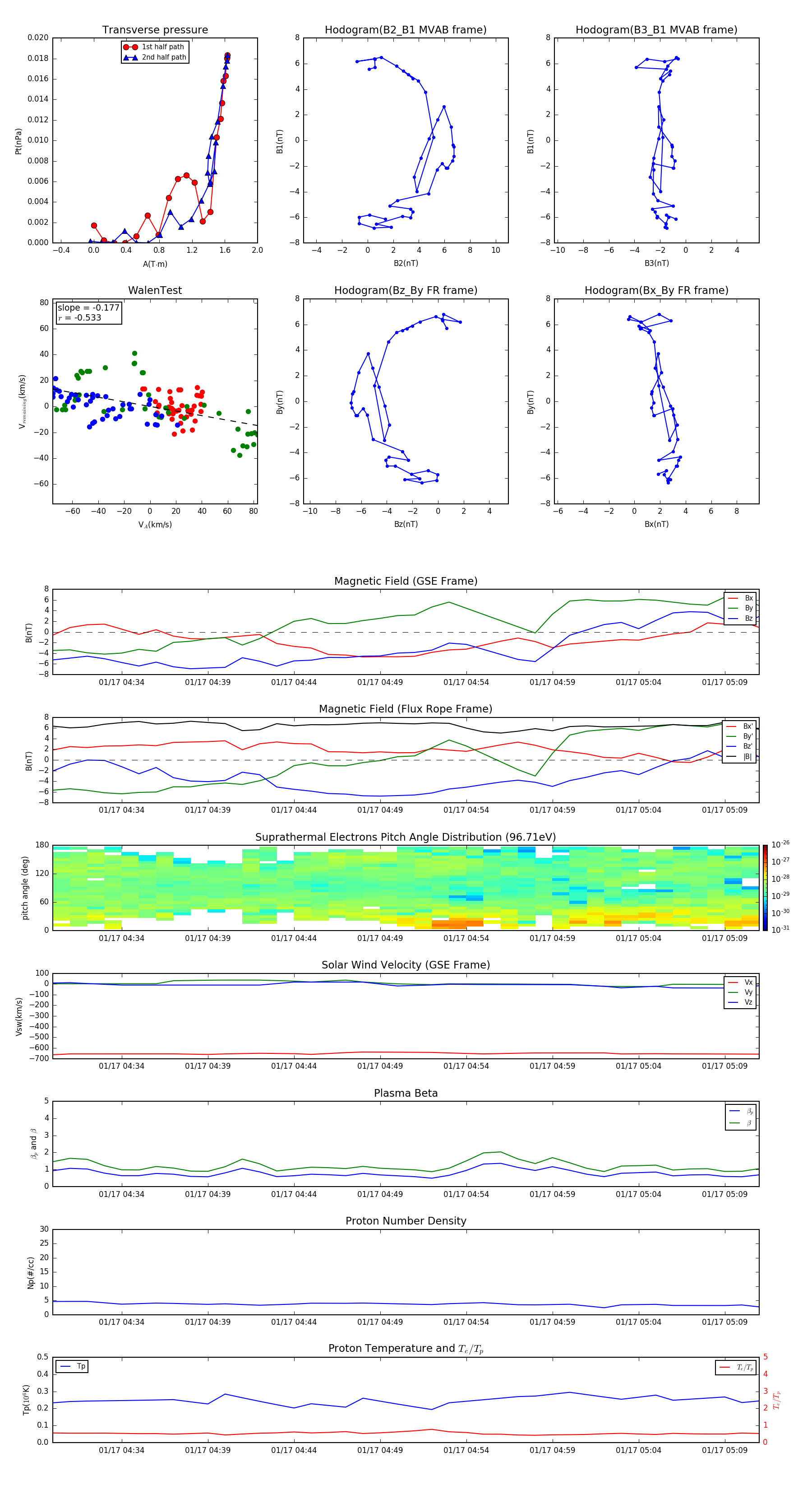
Flux Rope in 2007

Flux Rope Event 2007-01-17 04:30 ~ 2007-01-17 05:11 (42 minutes)


plot