HOME   LIST
‹–   –›

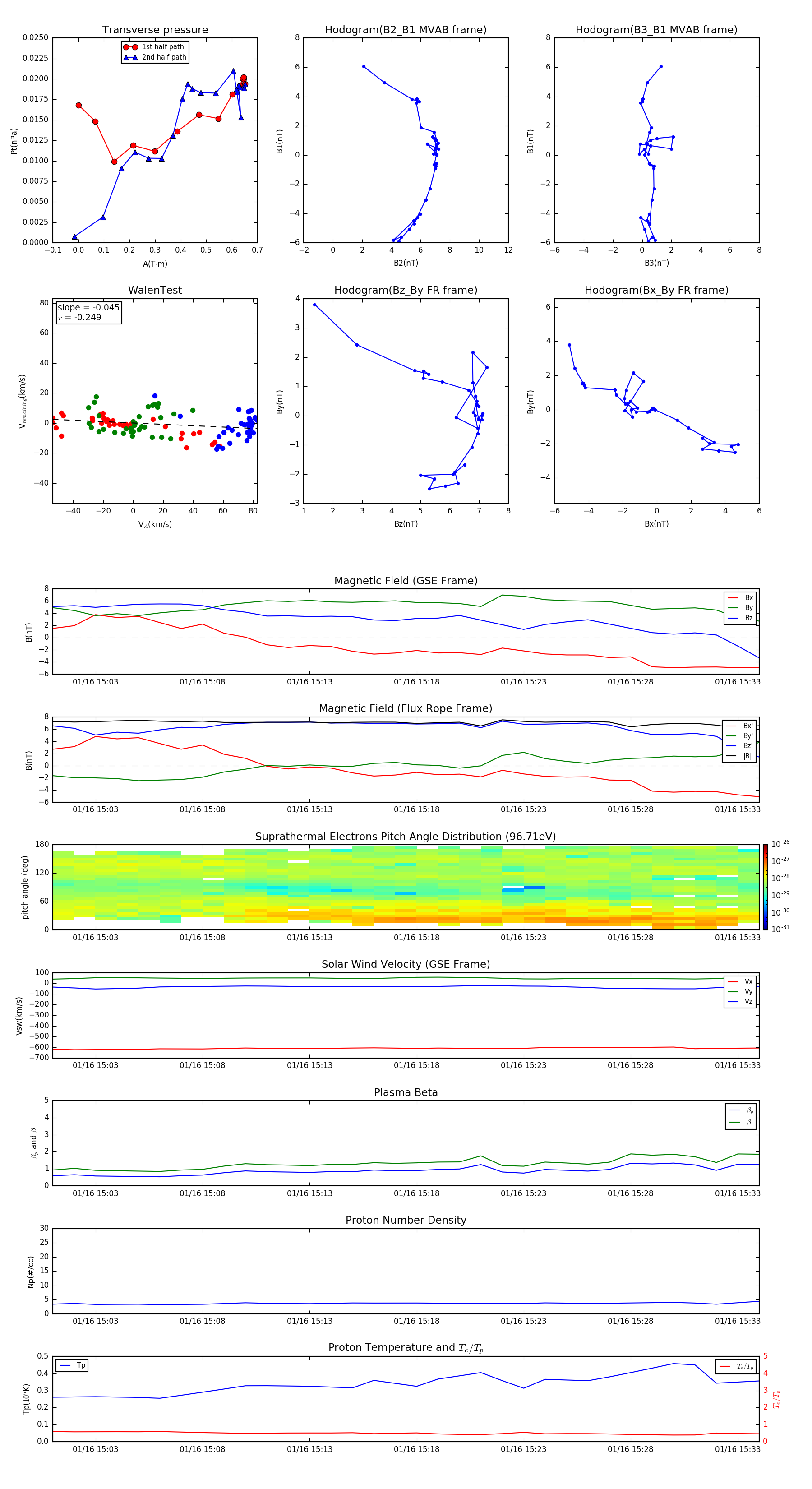
Flux Rope in 2007

Flux Rope Event 2007-01-16 15:01 ~ 2007-01-16 15:34 (34 minutes)


plot