HOME   LIST
‹–   –›

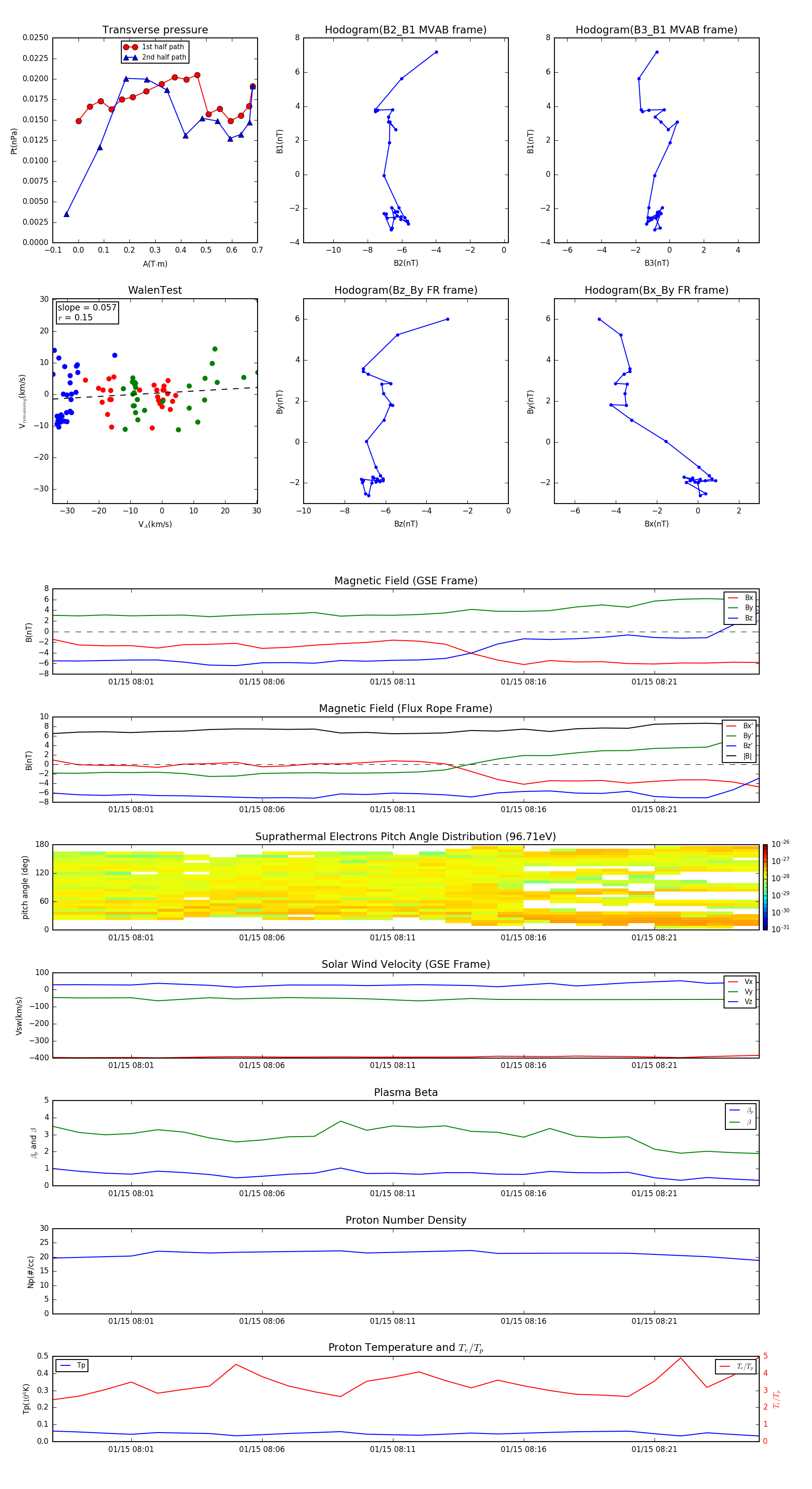
Flux Rope in 2007

Flux Rope Event 2007-01-15 07:58 ~ 2007-01-15 08:25 (28 minutes)


plot