HOME   LIST
‹–   –›

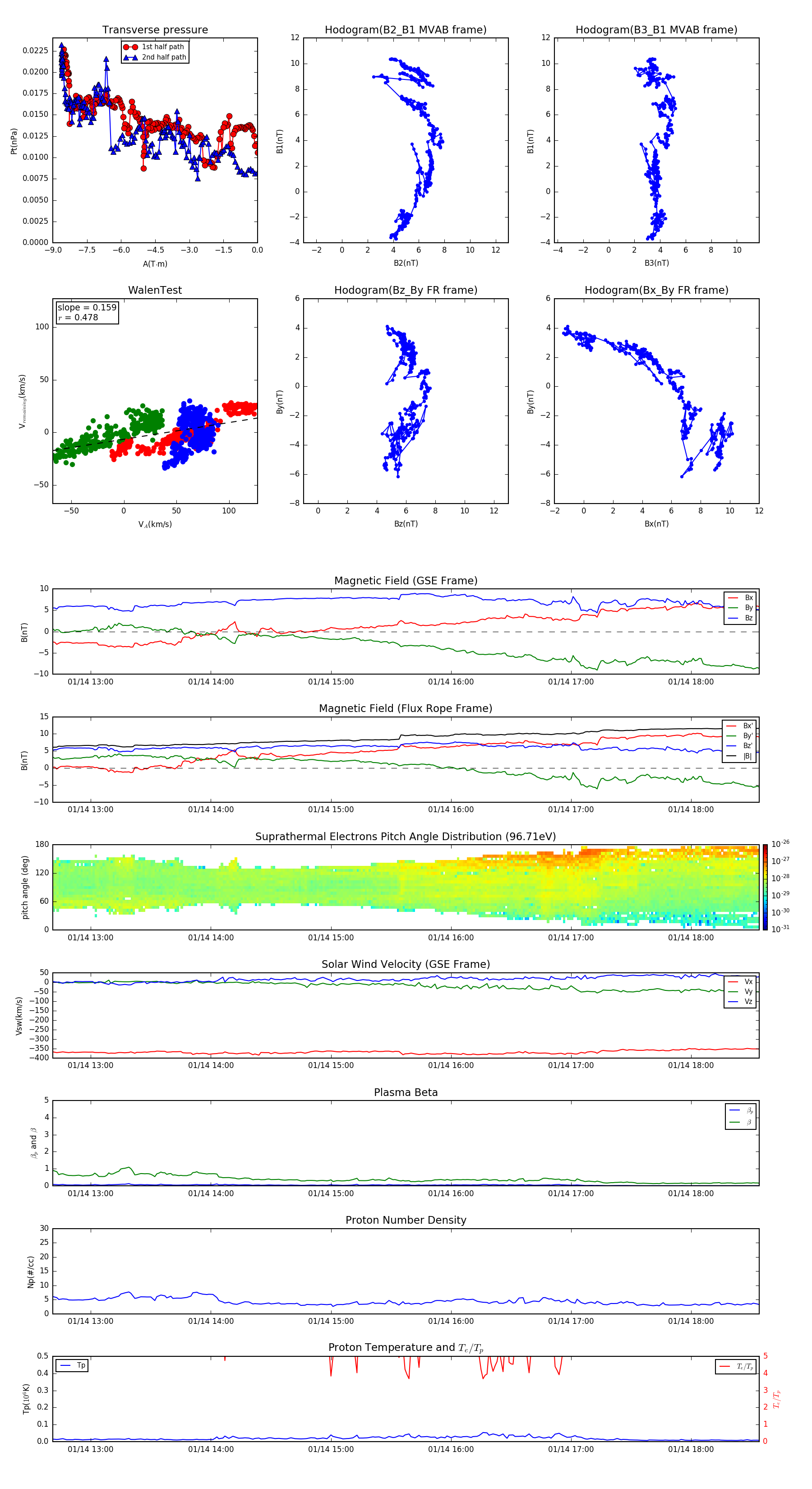
Flux Rope in 2007

Flux Rope Event 2007-01-14 12:41 ~ 2007-01-14 18:34 (354 minutes)


plot