HOME   LIST
‹–   –›

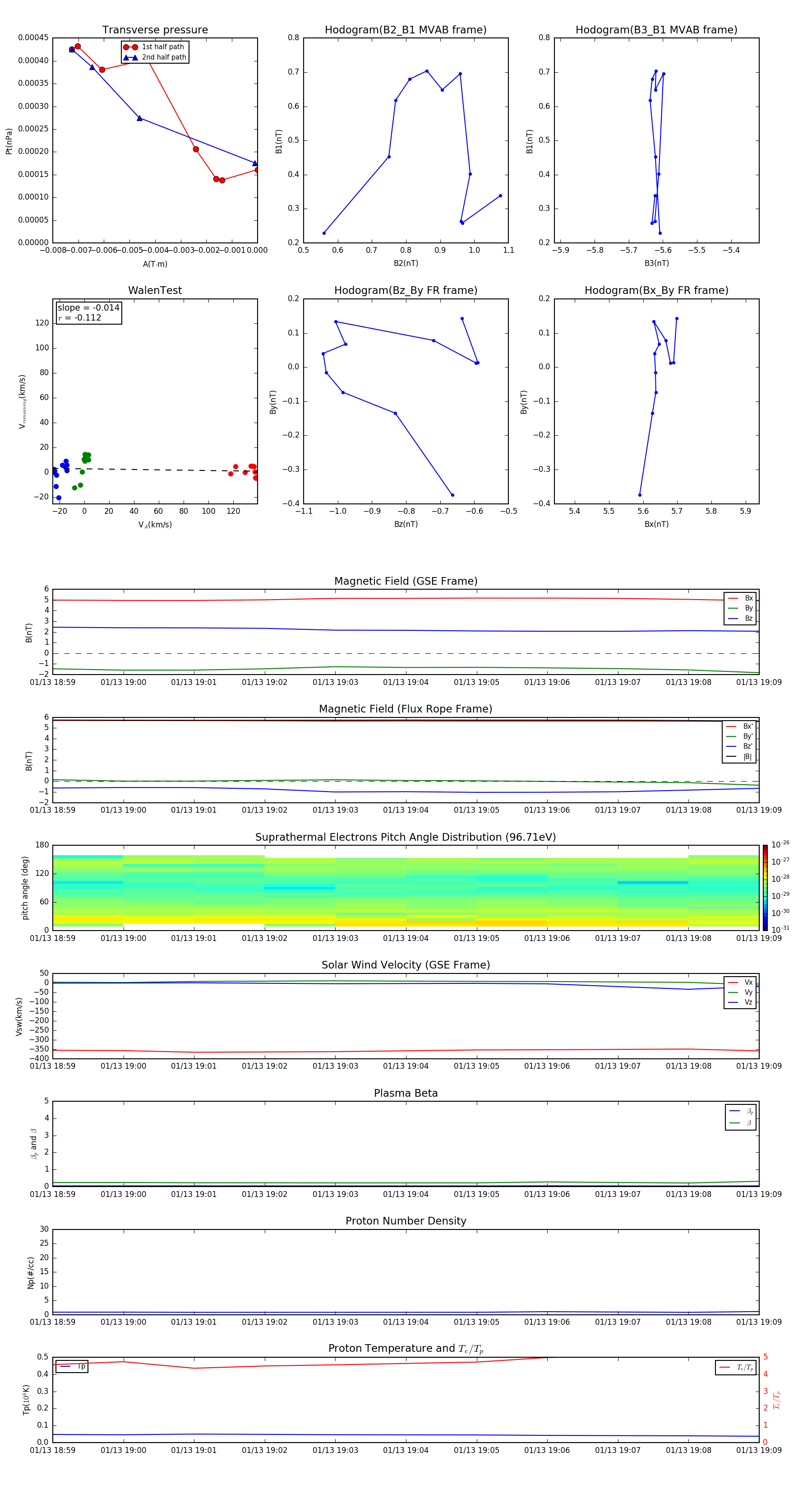
Flux Rope in 2007

Flux Rope Event 2007-01-13 18:59 ~ 2007-01-13 19:09 (11 minutes)


plot