HOME   LIST
‹–   –›

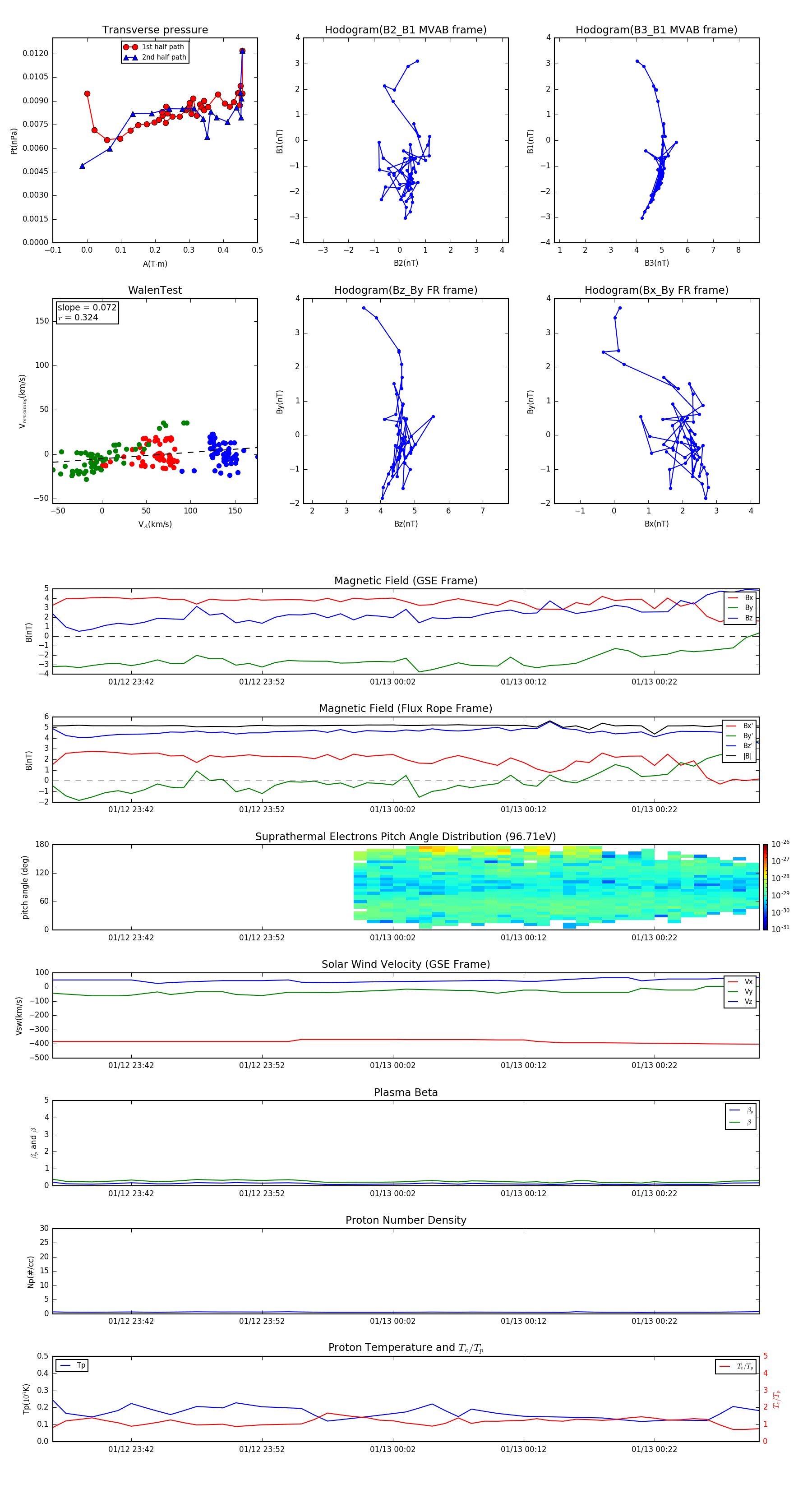
Flux Rope in 2007

Flux Rope Event 2007-01-12 23:36 ~ 2007-01-13 00:30 (55 minutes)


plot