HOME   LIST
‹–   –›

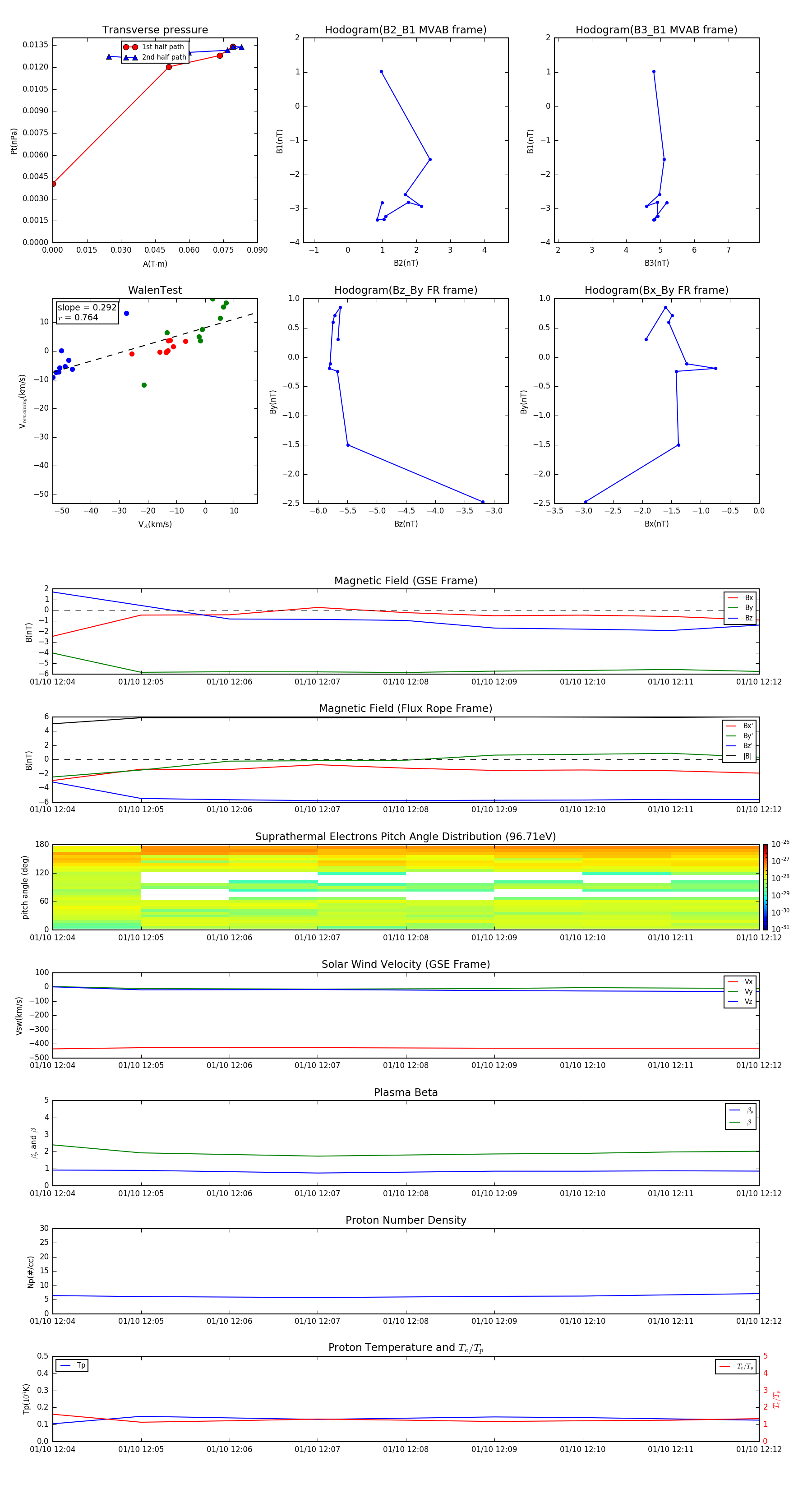
Flux Rope in 2007

Flux Rope Event 2007-01-10 12:04 ~ 2007-01-10 12:12 (9 minutes)


plot