HOME   LIST
‹–   –›

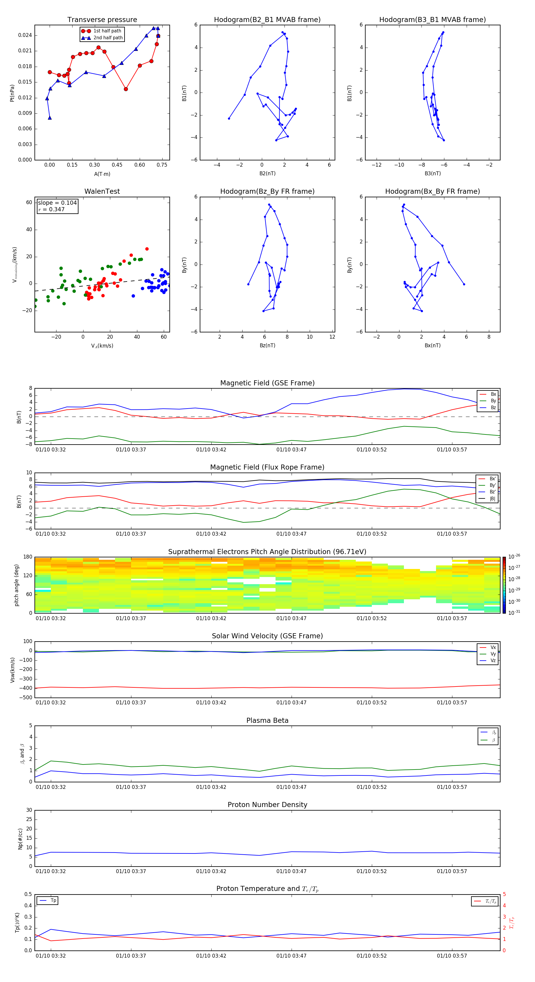
Flux Rope in 2007

Flux Rope Event 2007-01-10 03:31 ~ 2007-01-10 04:00 (30 minutes)


plot