HOME   LIST
‹–   –›

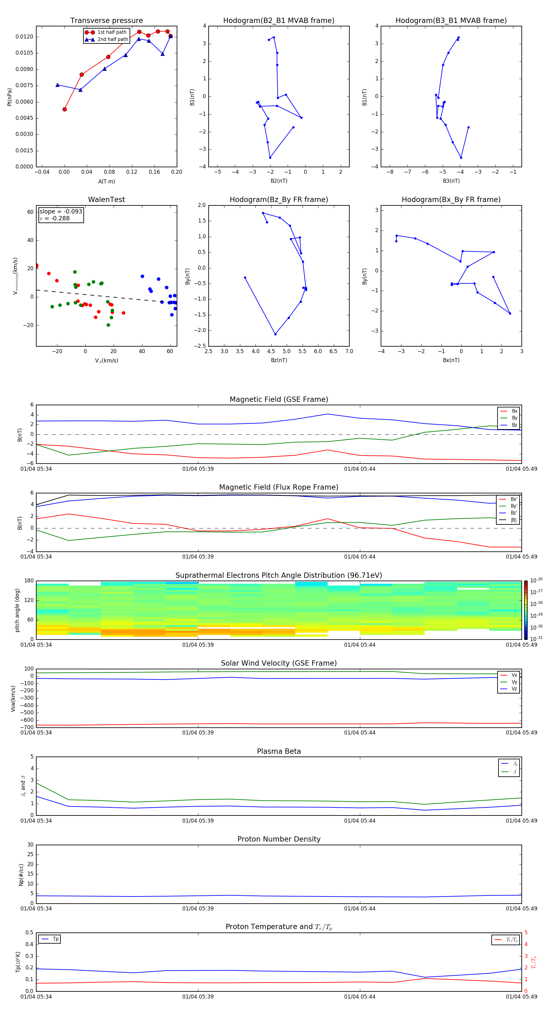
Flux Rope in 2007

Flux Rope Event 2007-01-04 05:34 ~ 2007-01-04 05:49 (16 minutes)


plot