HOME   LIST
‹–   –›

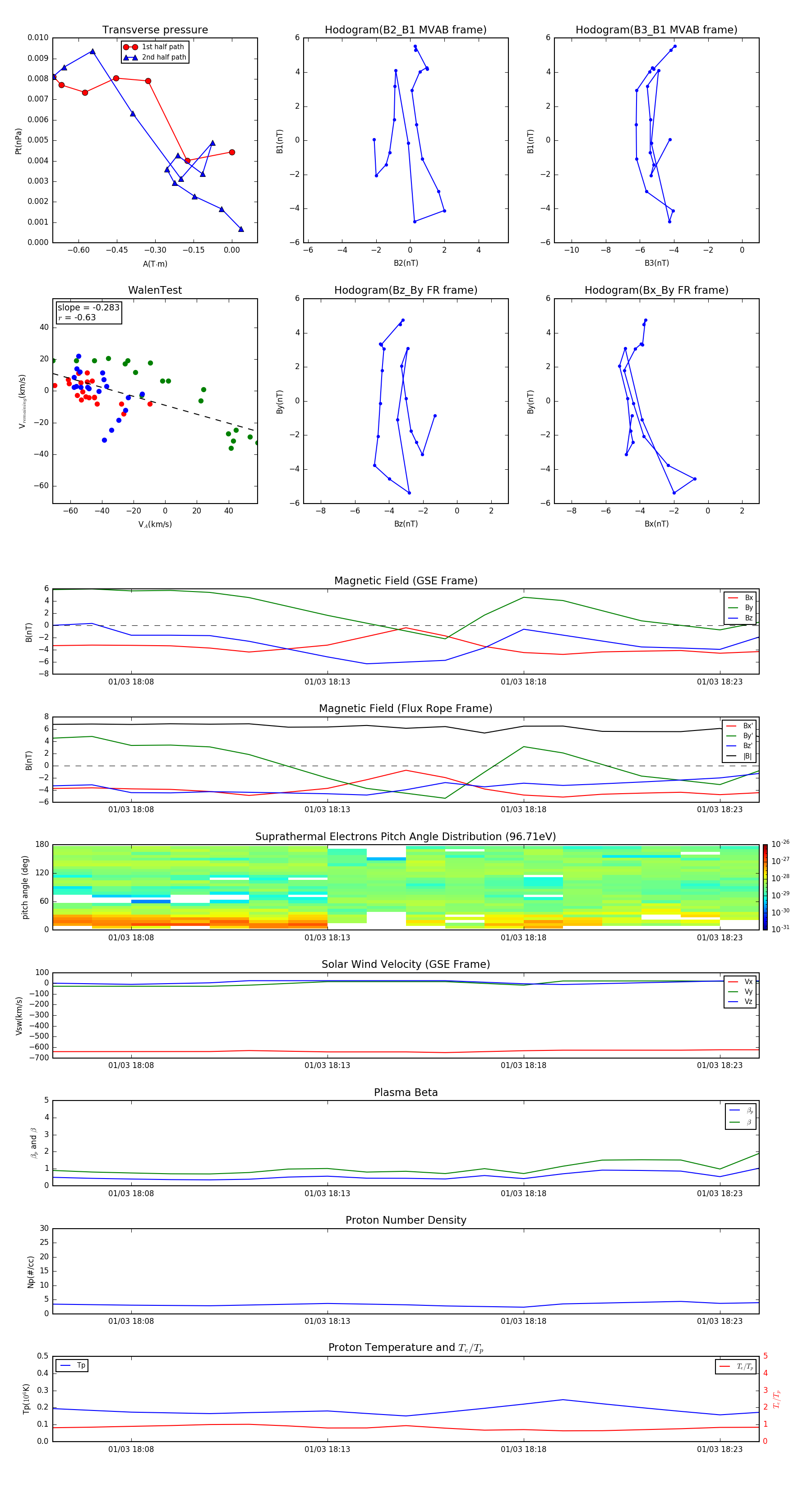
Flux Rope in 2007

Flux Rope Event 2007-01-03 18:06 ~ 2007-01-03 18:24 (19 minutes)


plot