HOME   LIST
‹–   –›

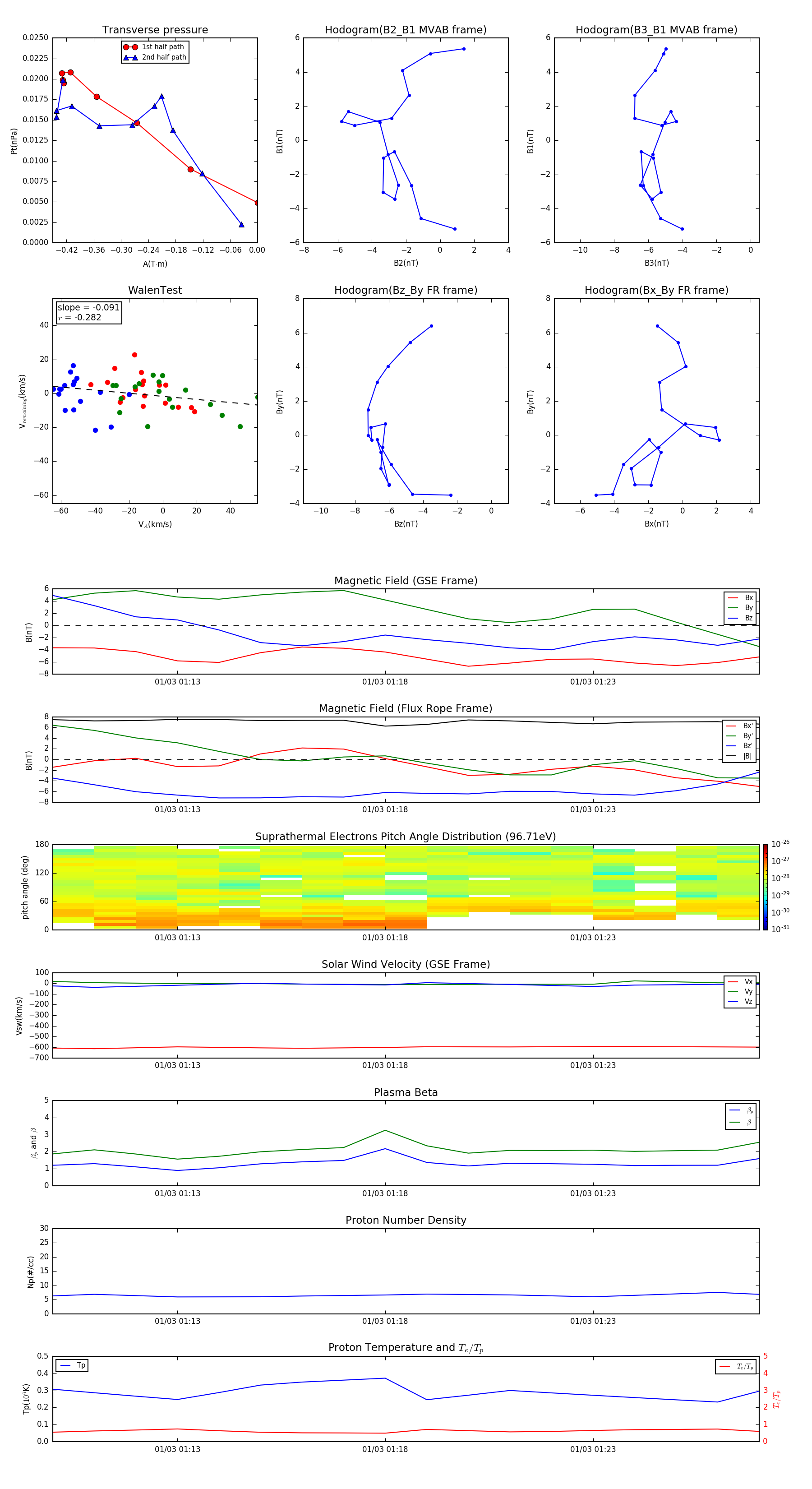
Flux Rope in 2007

Flux Rope Event 2007-01-03 01:10 ~ 2007-01-03 01:27 (18 minutes)


plot