HOME   LIST
‹–   –›

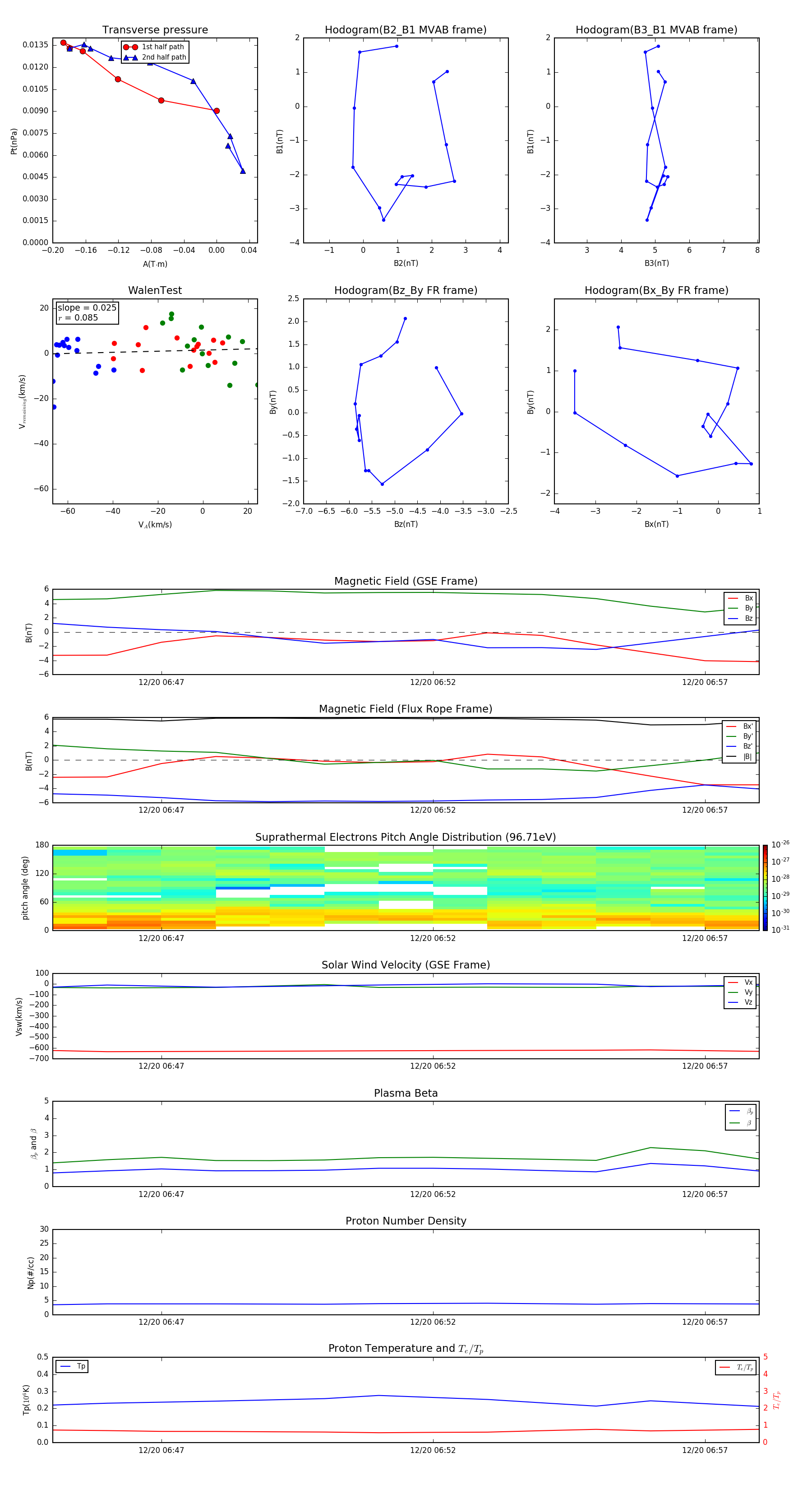
Flux Rope in 2006

Flux Rope Event 2006-12-20 06:45 ~ 2006-12-20 06:58 (14 minutes)


plot