HOME   LIST
‹–   –›

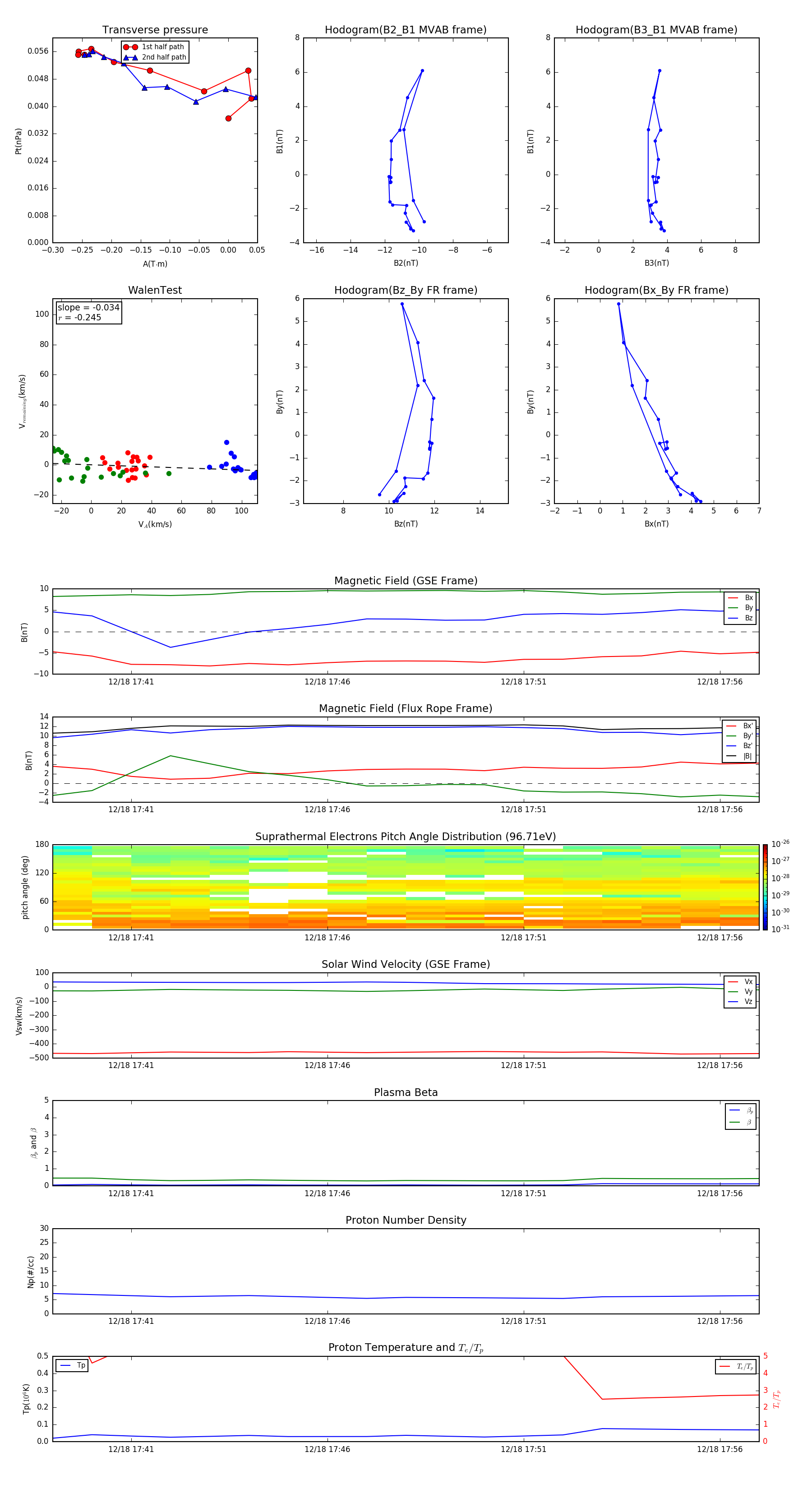
Flux Rope in 2006

Flux Rope Event 2006-12-18 17:39 ~ 2006-12-18 17:57 (19 minutes)


plot