HOME   LIST
‹–   –›

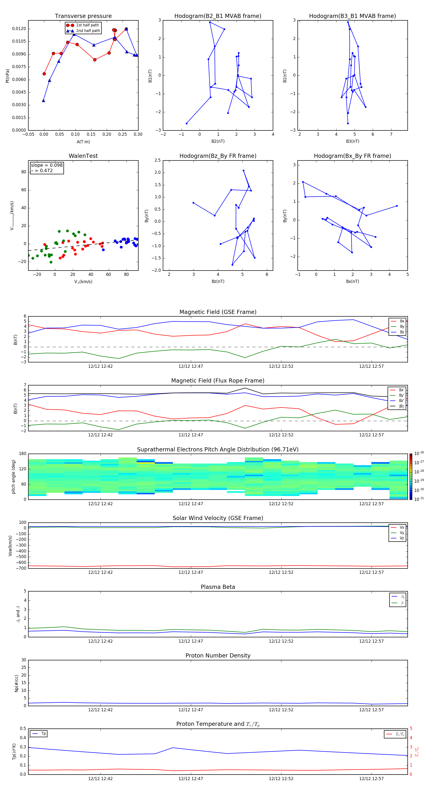
Flux Rope in 2006

Flux Rope Event 2006-12-12 12:38 ~ 2006-12-12 12:59 (22 minutes)


plot