HOME   LIST
‹–   –›

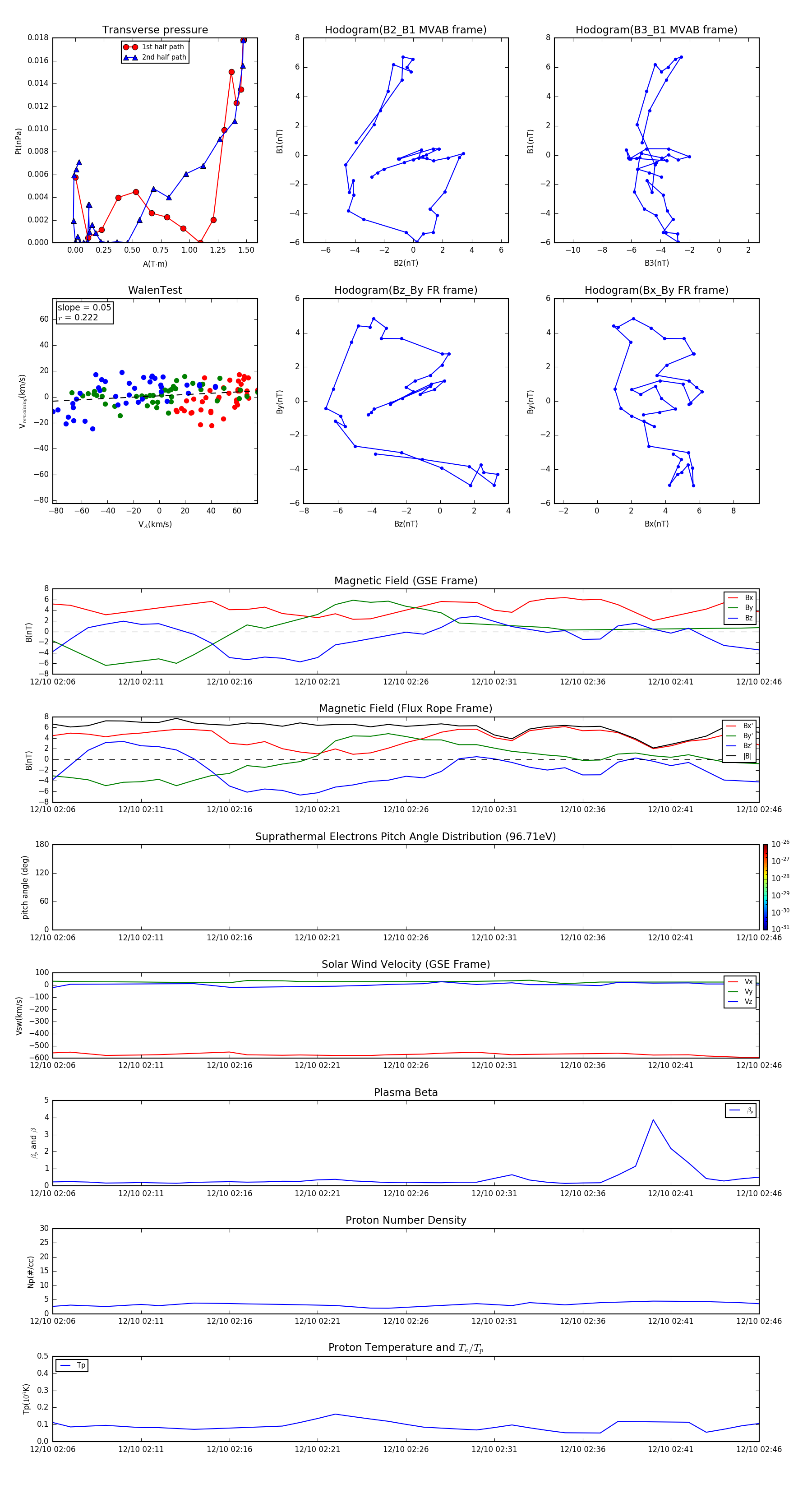
Flux Rope in 2006

Flux Rope Event 2006-12-10 02:06 ~ 2006-12-10 02:46 (41 minutes)


plot