HOME   LIST
‹–   –›

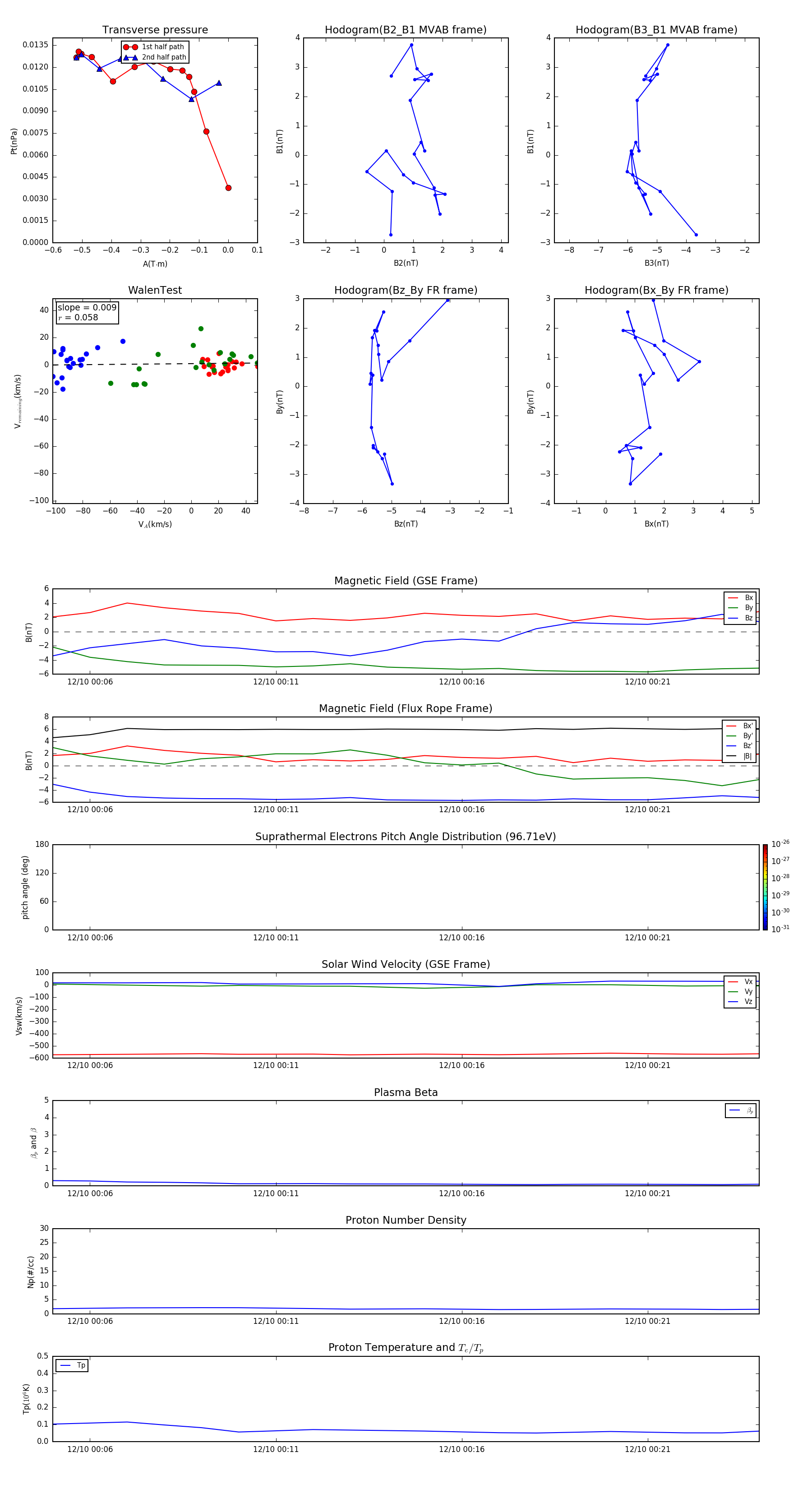
Flux Rope in 2006

Flux Rope Event 2006-12-10 00:05 ~ 2006-12-10 00:24 (20 minutes)


plot