HOME   LIST
‹–   –›

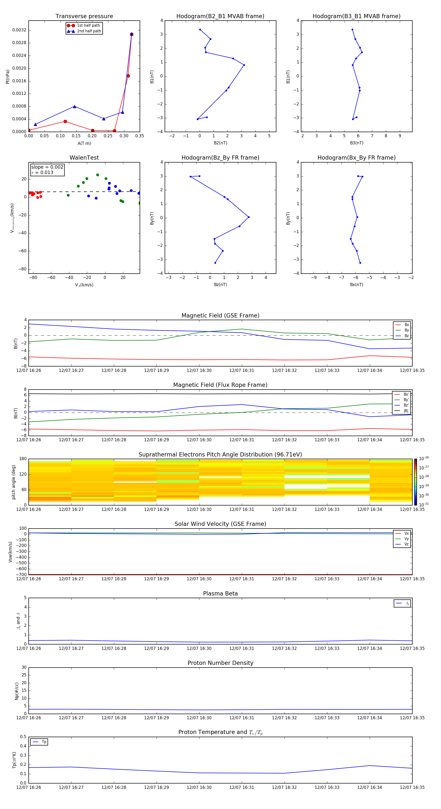
Flux Rope in 2006

Flux Rope Event 2006-12-07 16:26 ~ 2006-12-07 16:35 (10 minutes)


plot