HOME   LIST
‹–   –›

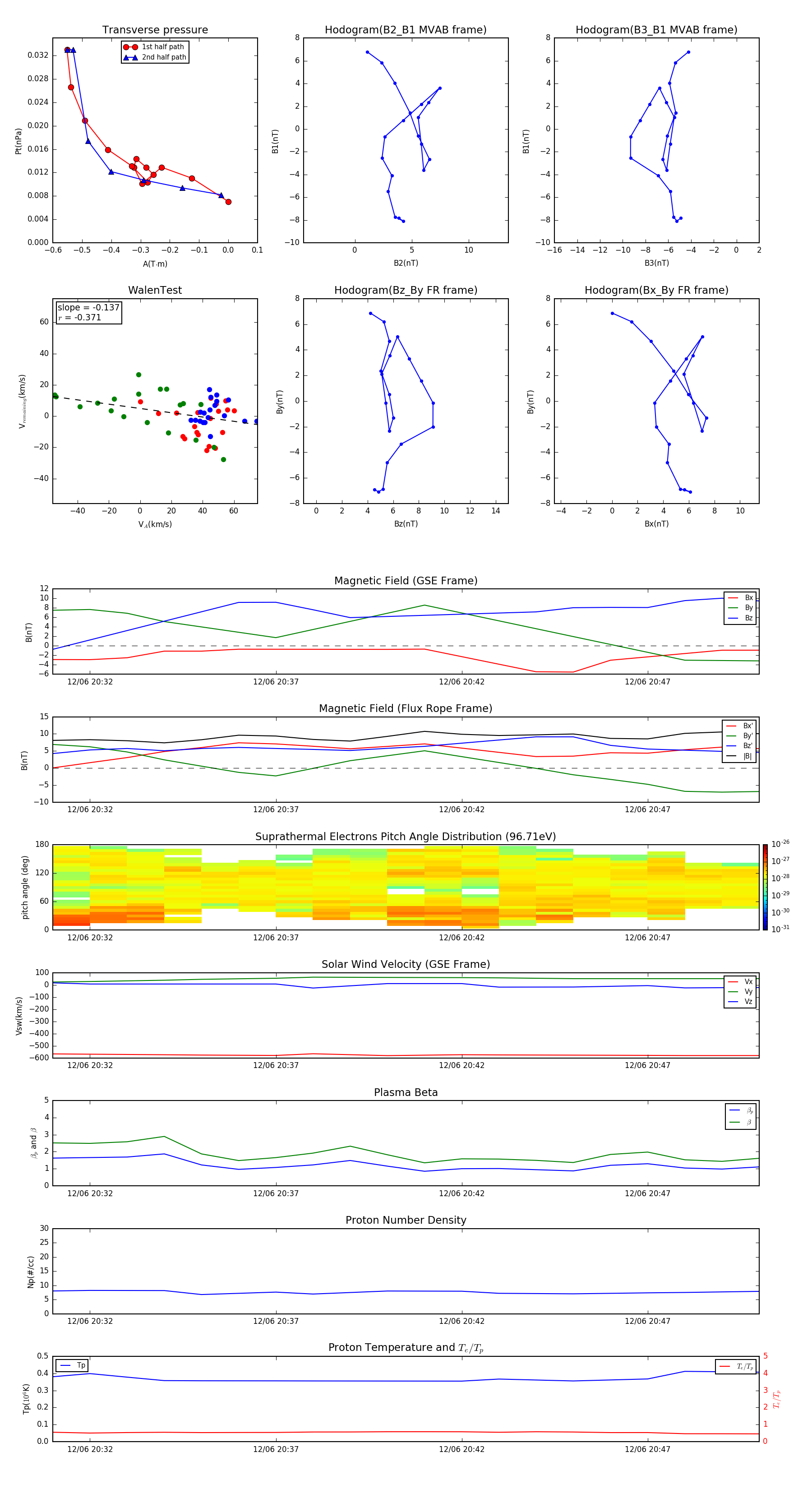
Flux Rope in 2006

Flux Rope Event 2006-12-06 20:31 ~ 2006-12-06 20:50 (20 minutes)


plot