HOME   LIST
‹–   –›

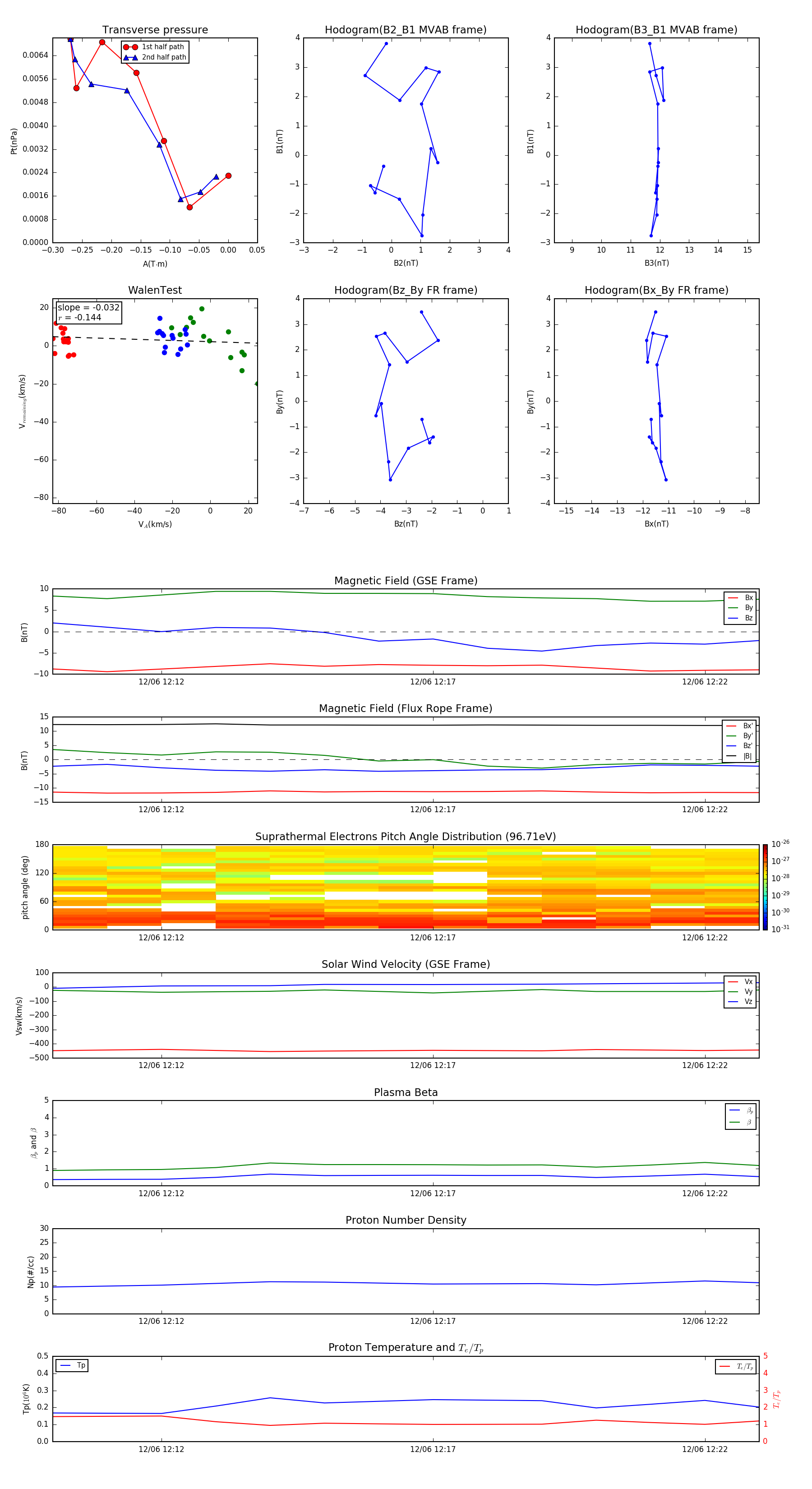
Flux Rope in 2006

Flux Rope Event 2006-12-06 12:10 ~ 2006-12-06 12:23 (14 minutes)


plot