HOME   LIST
‹–   –›

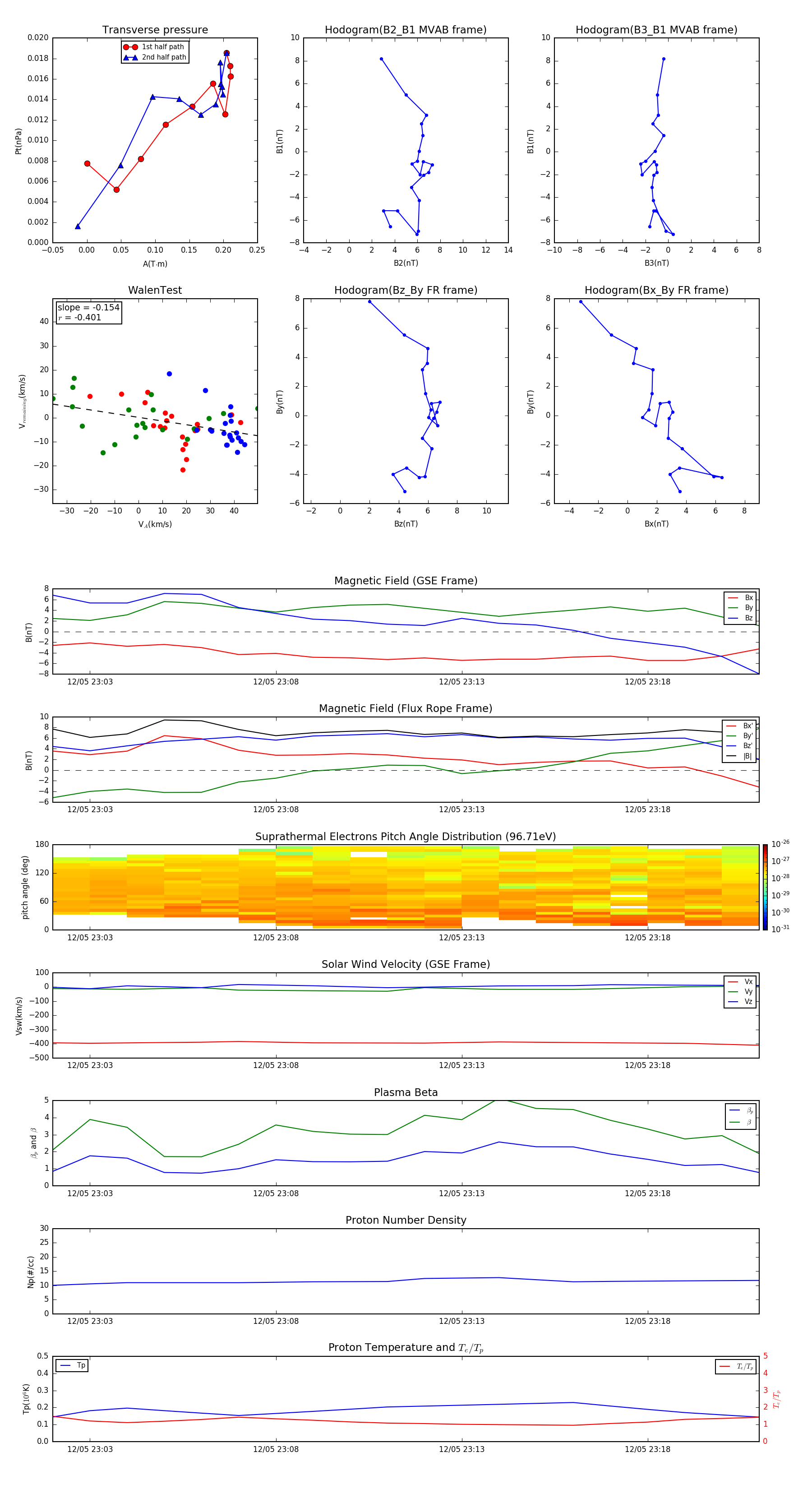
Flux Rope in 2006

Flux Rope Event 2006-12-05 23:02 ~ 2006-12-05 23:21 (20 minutes)


plot