HOME   LIST
‹–   –›

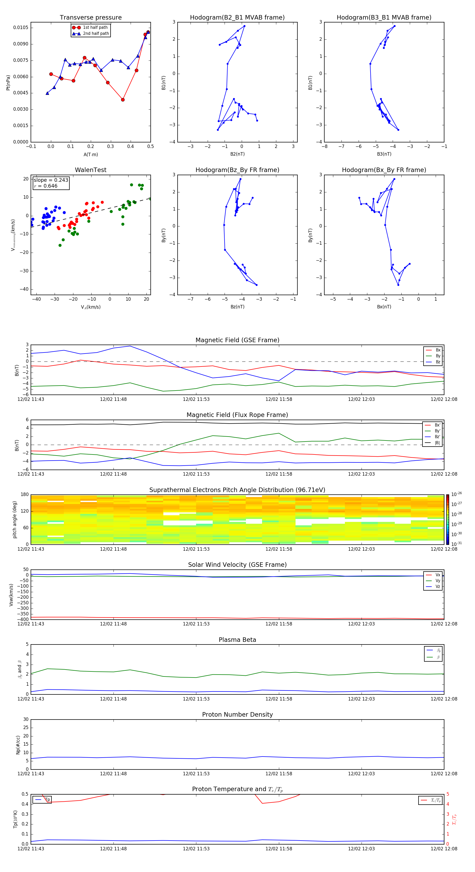
Flux Rope in 2006

Flux Rope Event 2006-12-02 11:43 ~ 2006-12-02 12:08 (26 minutes)


plot