HOME   LIST
‹–   –›

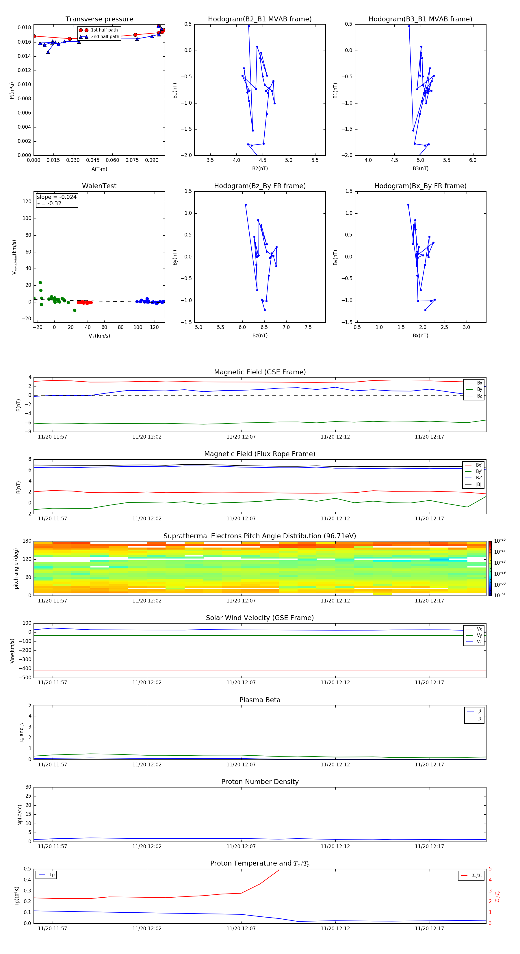
Flux Rope in 2006

Flux Rope Event 2006-11-20 11:56 ~ 2006-11-20 12:20 (25 minutes)


plot