HOME   LIST
‹–   –›

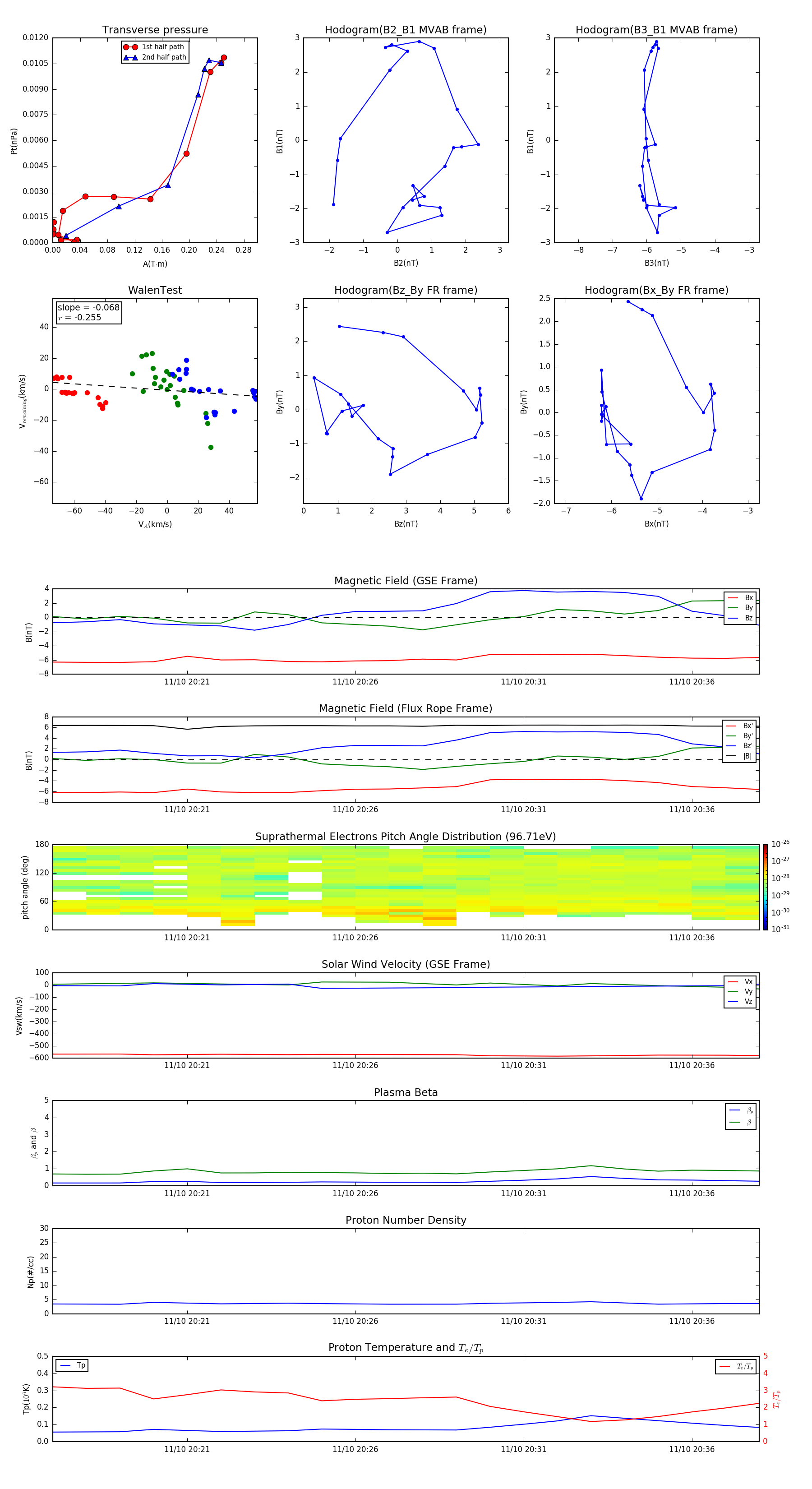
Flux Rope in 2006

Flux Rope Event 2006-11-10 20:17 ~ 2006-11-10 20:38 (22 minutes)


plot