HOME   LIST
‹–   –›

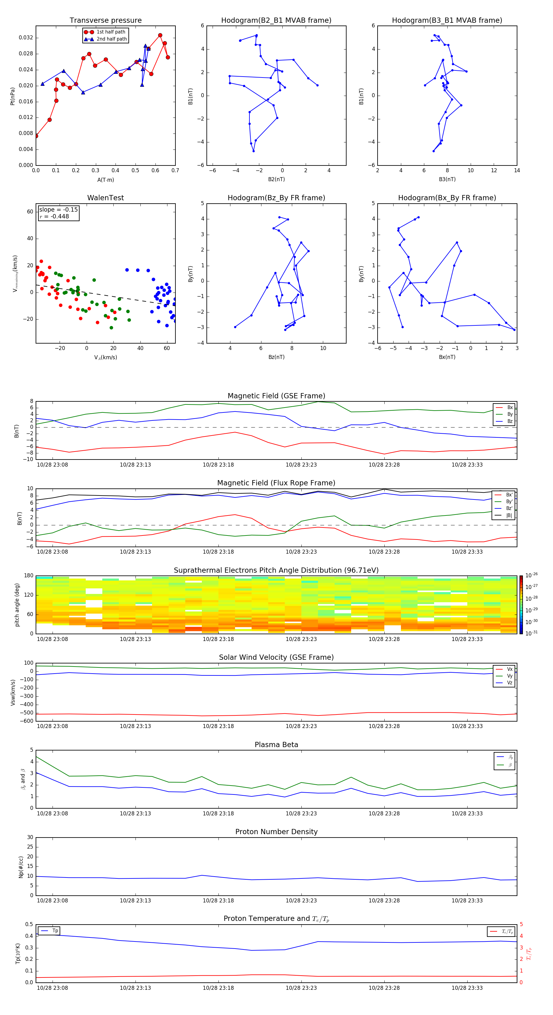
Flux Rope in 2006

Flux Rope Event 2006-10-28 23:07 ~ 2006-10-28 23:36 (30 minutes)


plot