HOME   LIST
‹–   –›

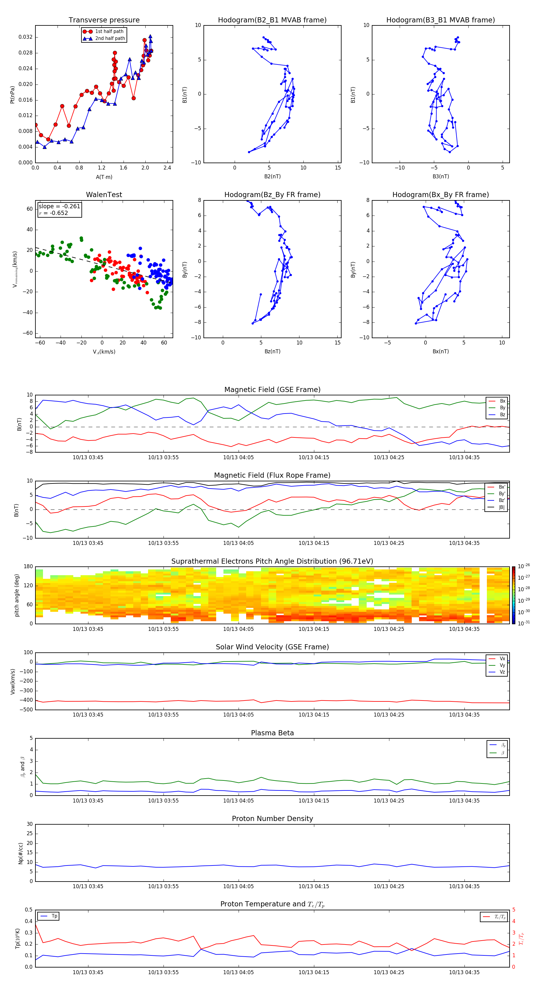
Flux Rope in 2006

Flux Rope Event 2006-10-13 03:38 ~ 2006-10-13 04:41 (64 minutes)


plot