HOME   LIST
‹–   –›

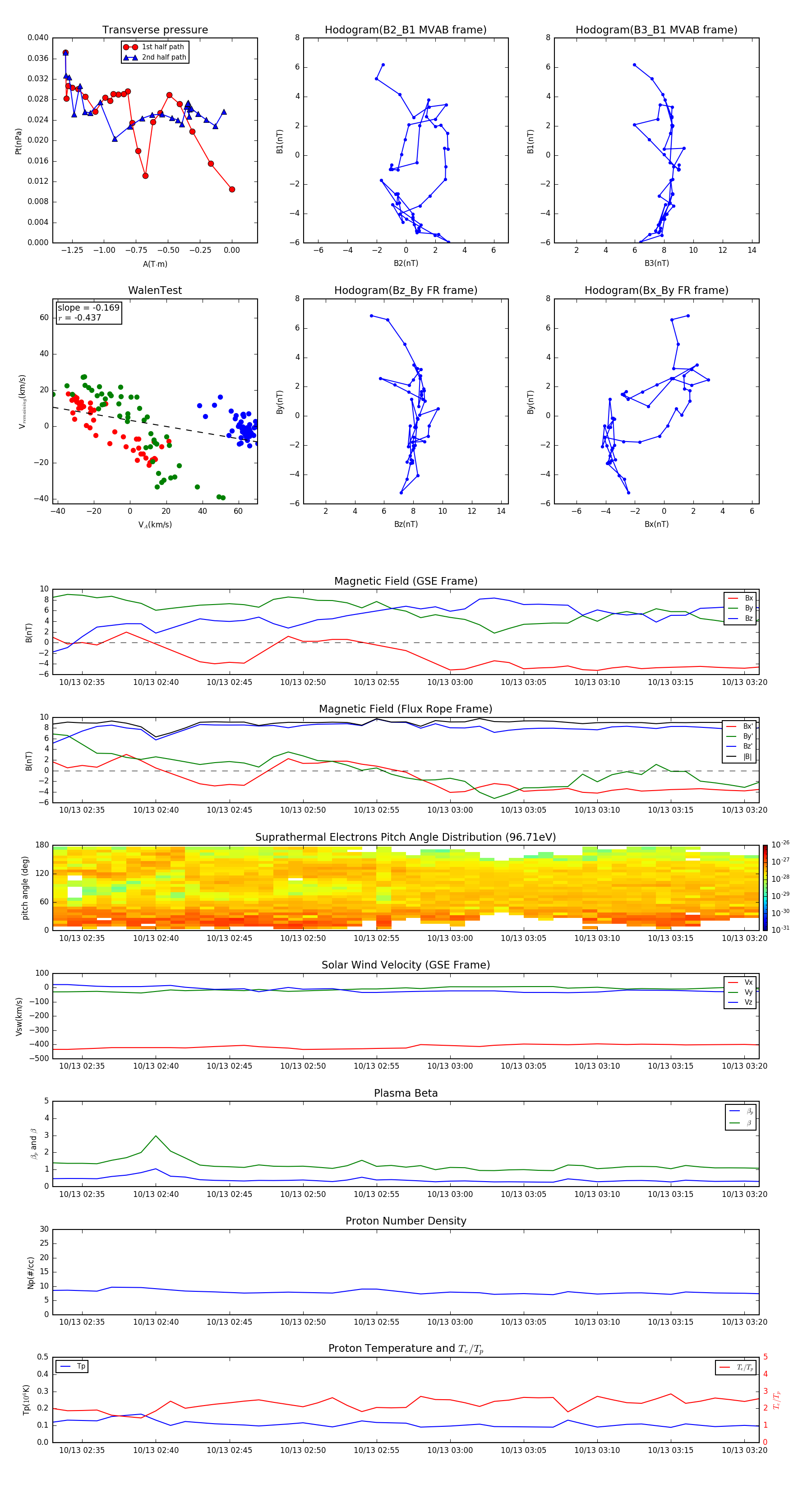
Flux Rope in 2006

Flux Rope Event 2006-10-13 02:33 ~ 2006-10-13 03:21 (49 minutes)


plot