HOME   LIST
‹–   –›

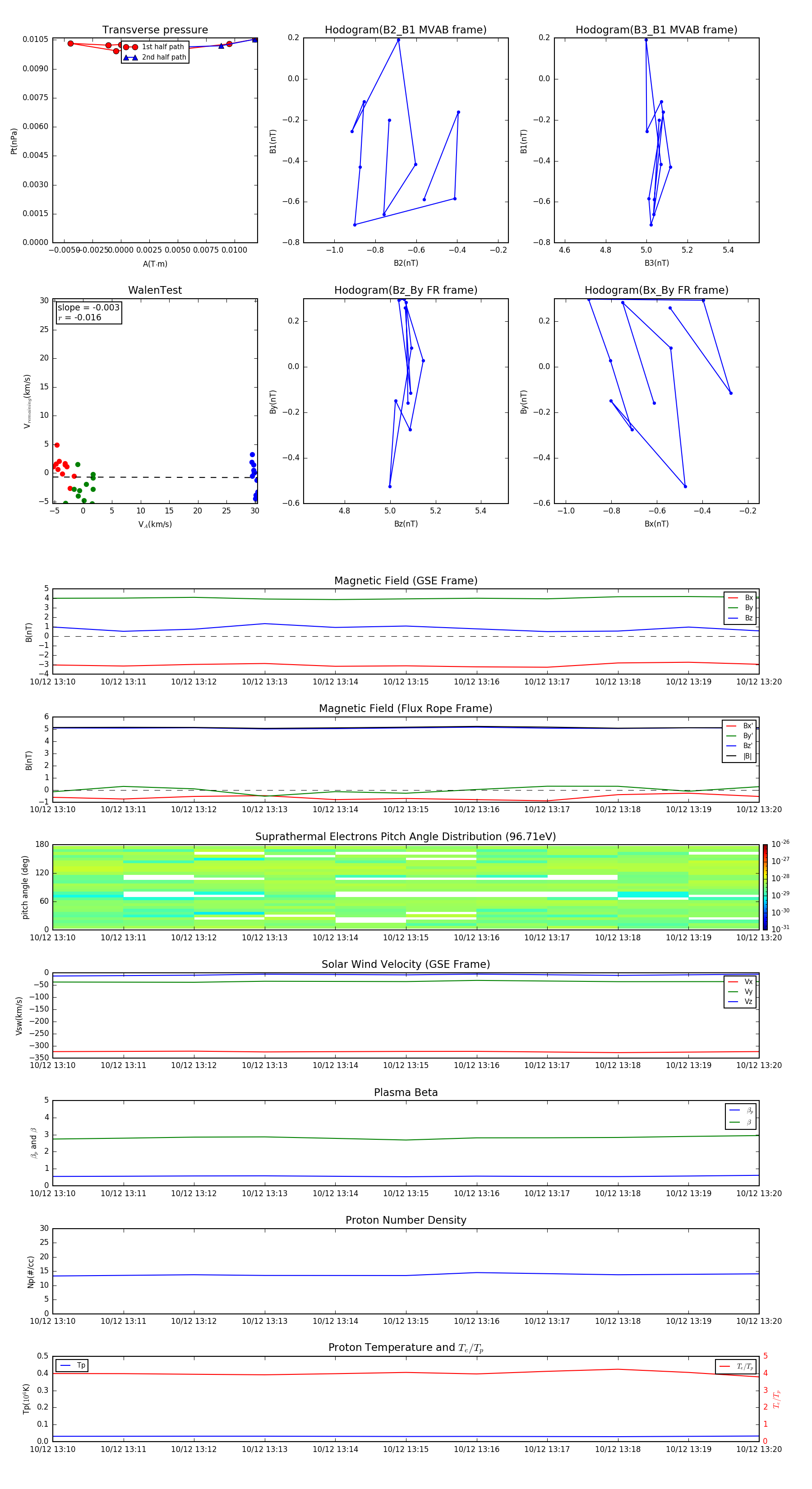
Flux Rope in 2006

Flux Rope Event 2006-10-12 13:10 ~ 2006-10-12 13:20 (11 minutes)


plot