HOME   LIST
‹–   –›

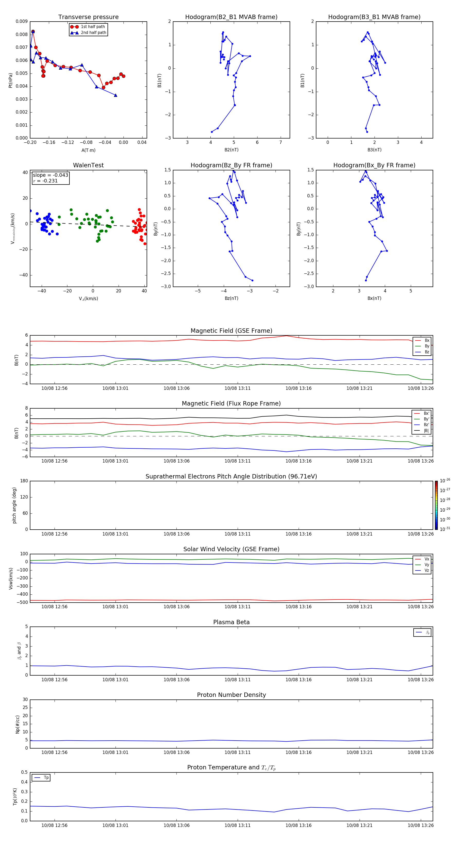
Flux Rope in 2006

Flux Rope Event 2006-10-08 12:54 ~ 2006-10-08 13:27 (34 minutes)


plot