HOME   LIST
‹–   –›

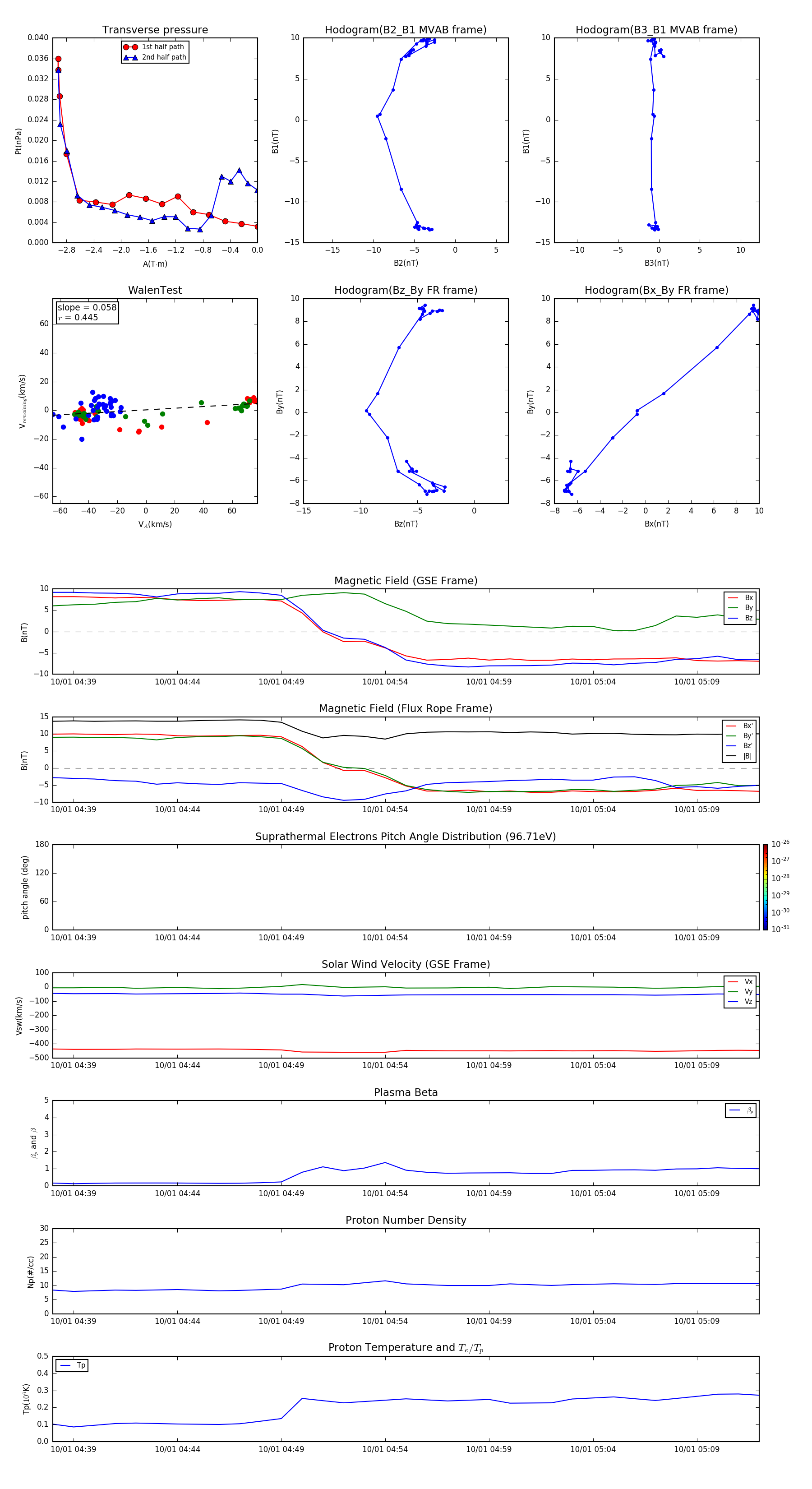
Flux Rope in 2006

Flux Rope Event 2006-10-01 04:38 ~ 2006-10-01 05:12 (35 minutes)


plot