HOME   LIST
‹–   –›

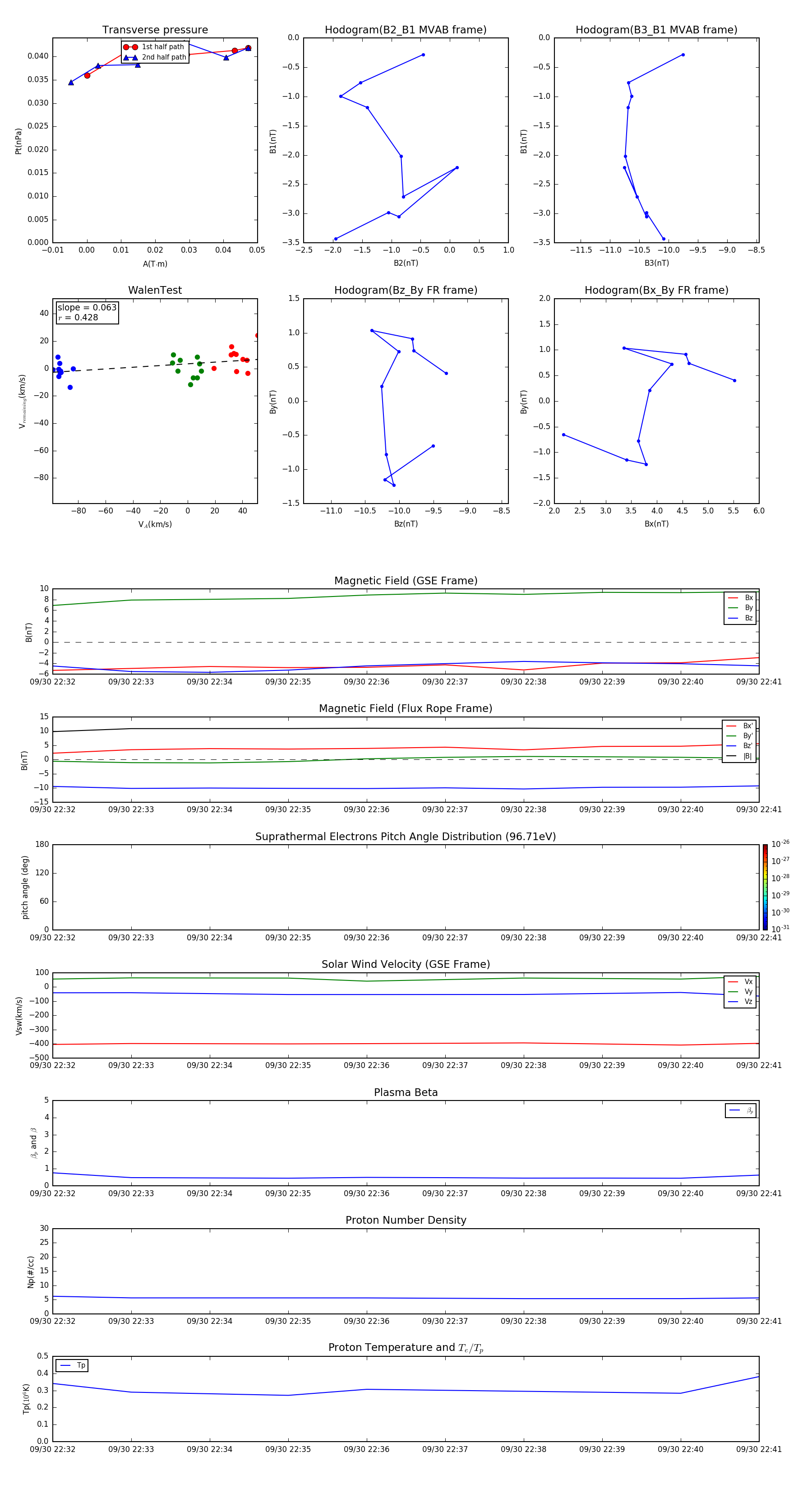
Flux Rope in 2006

Flux Rope Event 2006-09-30 22:32 ~ 2006-09-30 22:41 (10 minutes)


plot