HOME   LIST
‹–   –›

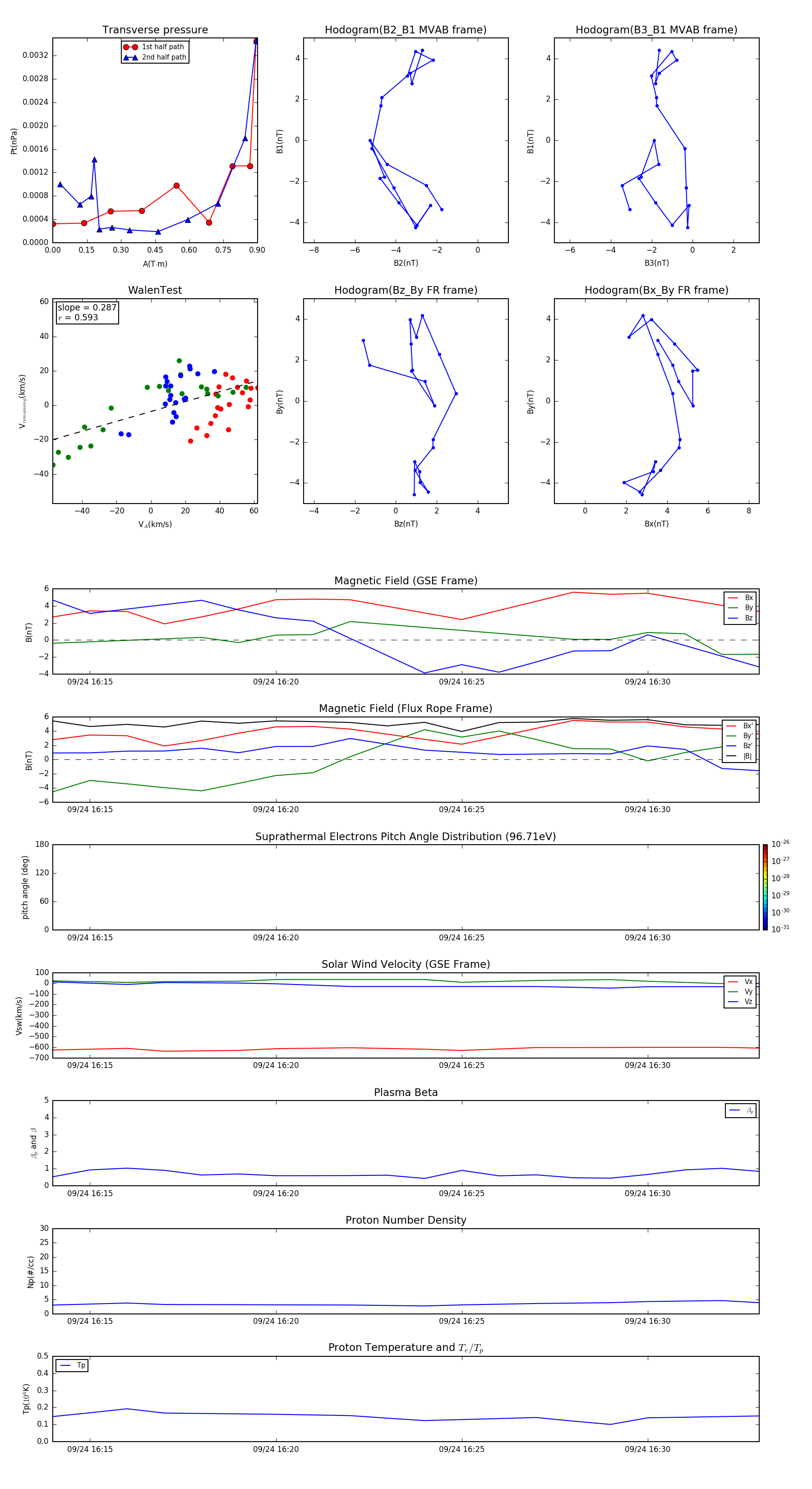
Flux Rope in 2006

Flux Rope Event 2006-09-24 16:14 ~ 2006-09-24 16:33 (20 minutes)


plot