HOME   LIST
‹–   –›

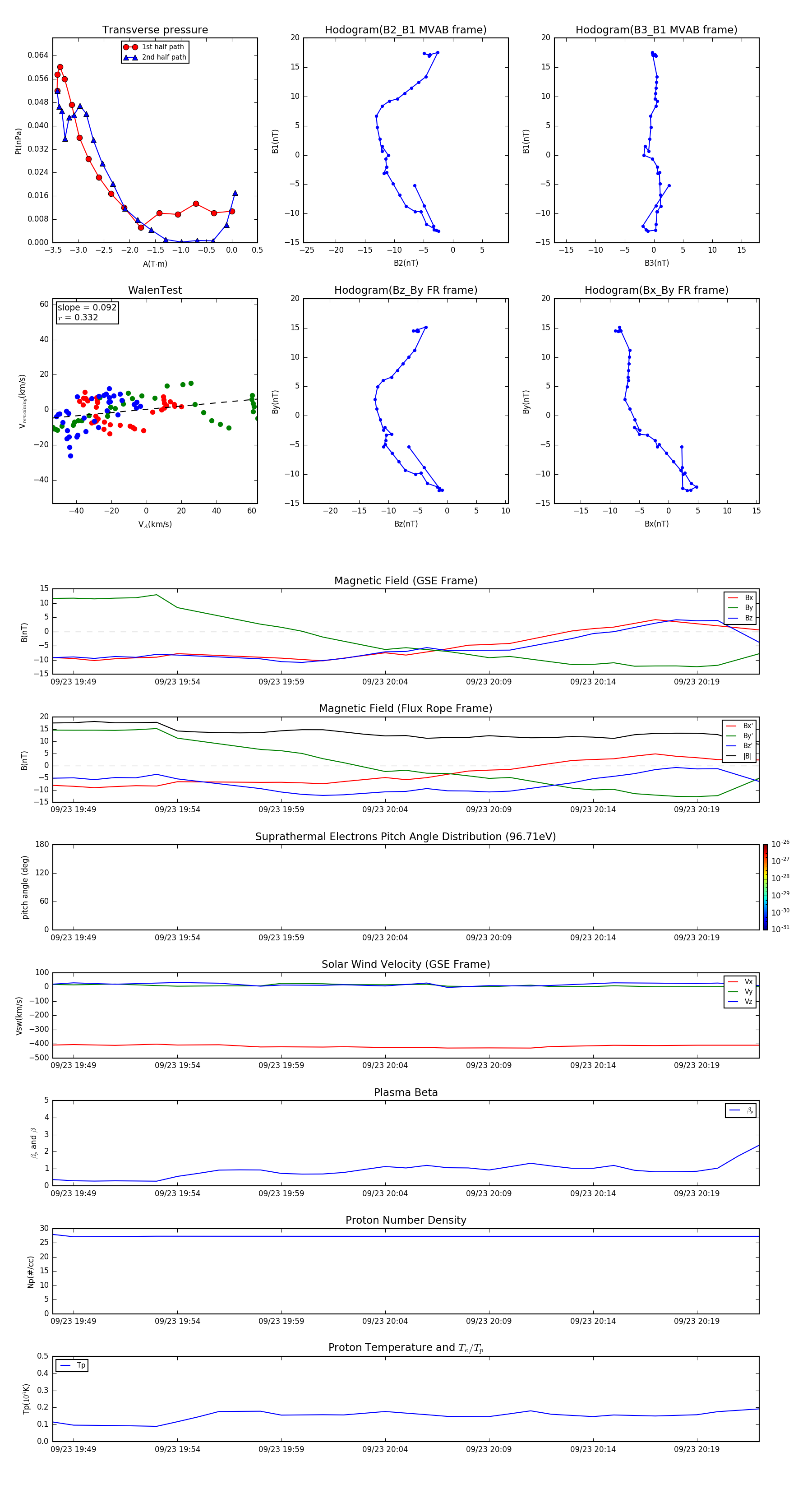
Flux Rope in 2006

Flux Rope Event 2006-09-23 19:48 ~ 2006-09-23 20:22 (35 minutes)


plot