HOME   LIST
‹–   –›

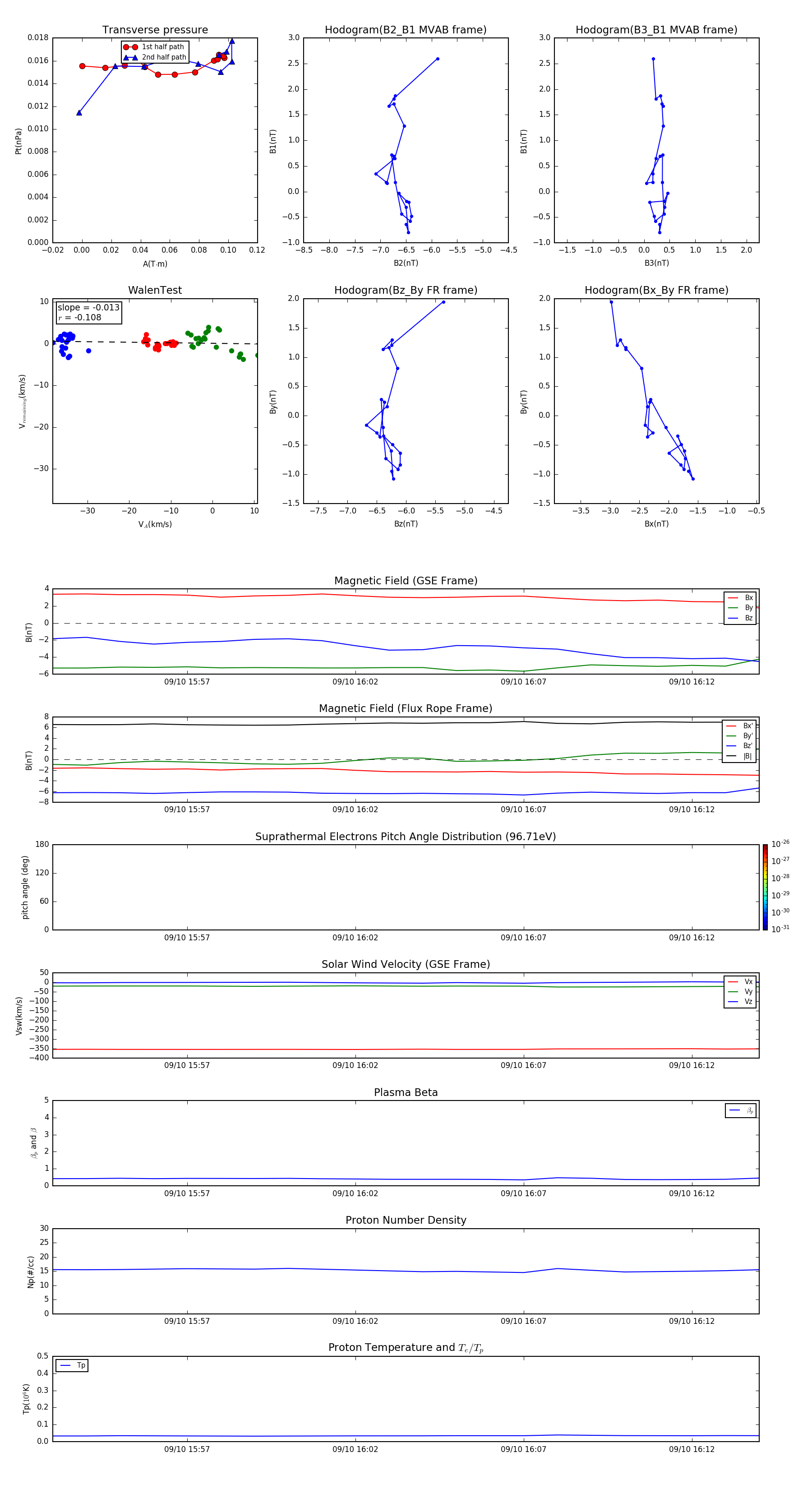
Flux Rope in 2006

Flux Rope Event 2006-09-10 15:53 ~ 2006-09-10 16:14 (22 minutes)


plot